Manuel : Successions, gestion des terres sur réserve et soutien pour la mise en oeuvre de la Loi sur les foyers familiaux situés dans les réserves et les droits ou intérêts

Table des matières

Introduction

L'adoption de la Loi sur les foyers familiaux situés dans les réserves et les droits ou intérêts matrimoniaux a des conséquences pour les fonctionnaires qui offrent un soutien à la mise en œuvre de la Loi et pour l'administration des terres de réserve et des successions régies par la Loi sur les Indiens. Ce manuel est conçu pour ces fonctionnaires et vise à les aider à prendre des décisions éclairées dans le cadre de leurs fonctions au sein du Ministère. Les procédures indiquées dans ce manuel sont susceptibles de changer en fonction de l'élaboration de nouvelles politiques gouvernementales, de futures modifications législatives et de la jurisprudence.

Loi sur les foyers familiaux situés dans les réserves et les droits ou intérêts matrimoniaux

LOIS DU CANADA (2013)

CHAPITRE 20

Loi concernant les foyers familiaux situés dans les réserves des Premières Nations et les droits ou intérêts matrimoniaux sur les constructions et terres situées dans ces réserves

SANCTIONNÉE

LE 19 JUIN 2013

Analyse article par article

Loi concernant les foyers familiaux situés dans les réserves des Premières Nations et les droits ou intérêts matrimoniaux sur les constructions et terres situées dans ces réserves

PRÉAMBULE

Attendu :

qu'il est nécessaire de traiter de certaines questions qui se posent en matière de droit de la famille dans les réserves des Premières Nations, en raison du fait que les lois provinciales et territoriales régissant ces questions ne s'appliquent pas dans celles-ci et que la Loi sur les Indiens n'en traite pas;

qu'il est nécessaire de prendre des mesures pour accorder aux époux ou conjoints de fait, pendant la relation conjugale ou en cas d'échec de celle-ci ou de décès de l'un d'eux, des droits et des recours en ce qui touche :

qu'il est important que, lorsque les époux ou conjoints de fait exercent ces droits et recours, l'autorité compétente saisie :

que le gouvernement du Canada a reconnu que le droit inhérent à l'autonomie gouvernementale constitue un droit ancestral et qu'il est d'avis que la meilleure façon de mettre en œuvre ce droit est de procéder par négociation;

que la présente loi n'a pas pour but de définir la nature et l'étendue de tout droit à l'autonomie gouvernementale ou d'anticiper l'issue des négociations portant sur celle-ci;

que le Parlement du Canada souhaite promouvoir l'exercice, compatible avec la Loi constitutionnelle de 1982, du pouvoir des Premières Nations de prendre des textes législatifs en ce qui a trait aux foyers familiaux situés dans les réserves et aux droits ou intérêts matrimoniaux portant sur les constructions et terres situées dans ces réserves, Sa Majesté, sur l'avis et avec le consentement du Sénat et de la Chambre des communes du Canada, édicte :

Ce que la disposition prévoit

Fournit des renseignements contextuels et explique les circonstances de l'élaboration de la présente loi.

Explication

Suffisamment explicite.

TITRE ABRÉGÉ

Article 1 – Titre abrégé

Loi sur les foyers familiaux situés dans les réserves et les droits ou intérêts matrimoniaux.

Ce que la disposition prévoit

Fournit un titre abrégé pour la présente Loi.

Explication

Suffisamment explicite.

« droit ou intérêt »

DÉFINITIONS ET INTERPRÉTATION

Paragraphe 2(1) - Définitions

Les définitions qui suivent s'appliquent à la présente loi.

« agent de la paix »

« agent de la paix » Toute personne visée à l'alinéa c) de la définition de « agent de la paix » à l'article 2 du Code criminel.

Ce que la disposition prévoit

Définit, pour l'application de la présente loi, le terme « agent de la paix » comme les personnes visées par l'alinéa 2c) du Code criminel.

Explication

La référence à l'alinéa 2c) du Code criminel signifie que les personnes qui sont déjà nommées et entraînées à des fins semblables seront également utilisées aux fins de la présente loi. Le terme « agent de la paix » est défini comme tout officier de police, agent de police, huissier ou autre personne employée à la préservation et au maintien de la paix publique ou à la signification ou à l'exécution des actes judiciaires au civil.

« conseil »

« conseil » En ce qui touche une Première Nation, le conseil de la bande au sens du paragraphe 2(1) de la Loi sur les Indiens.

Ce que la disposition prévoit
Définit le terme « conseil » pour qu'il soit conforme à la Loi sur les Indiens.
Explication

Suffisamment explicite.

« droit ou intérêt »
  1. L'un ou l'autre des droits ou intérêts ci-après visés par la Loi sur les Indiens :
    1. le droit de possession — attesté ou non par un certificat de possession ou un certificat d'occupation — accordé conformément à l'article 20 de cette loi ;
    2. le permis visé au paragraphe 28(2) de cette loi;,
    3. le bail accordé en vertu des articles 53 ou 58 de cette loi;
  2. le droit ou intérêt portant sur une terre de réserve assujettie à tout code foncier ou texte législatif au sens du paragraphe 2(1) de la Loi sur la gestion des terres des Premières Nations, à tout texte législatif adopté en vertu d'un accord d'autonomie gouvernementale auquel Sa Majesté du chef du Canada est partie ou à tout code foncier ou toute loi des Mohawks de Kanesatake adoptés en vertu de la Loi sur le gouvernement du territoire provisoire de Kanesatake;
  3. le droit ou intérêt portant sur une construction à caractère permanent ou non, située sur une terre de réserve — autre que la terre sur laquelle est détenu un droit ou intérêt visé à l'alinéa a) —, qui est reconnu soit par la Première Nation dans la réserve de laquelle est située la construction, soit par l'ordonnance prévue à l'article 48.
Ce que la disposition prévoit

Définit les termes « droit ou intérêt » afin d'indiquer les droits ou les intérêts qui sont assujettis à la présente loi.

Explication

La définition comprend les droits ou les intérêts relatifs à la possession, les baux et les permis attribués ou émis en vertu de la Loi sur les Indiens, ou les droits ou intérêts accordés en vertu de la Loi sur la gestion des terres des Premières Nations, de la Loi sur le gouvernement du territoire provisoire de Kanesatake et des ententes d'autonomie gouvernementale, les intérêts ou les droits relatifs aux structures ou aux améliorations permanentes sur des terres de réserve qui n'ont pas été attribuées en vertu de la Loi sur les Indiens.

« droits ou intérêts matrimoniaux »

« droits ou intérêts matrimoniaux » Les droits ou intérêts — autres que ceux sur le foyer familial — qu'au moins l'un des époux ou conjoints de fait détient et qui, selon le cas :

  1. sont acquis pendant la relation conjugale;
  2. ;sont acquis avant la relation conjugale mais en considération de celle-ci;
  3. sont acquis avant la relation conjugale mais non en considération de celle-ci et se sont appréciés pendant celle-ci.

Sont exclus de la présente définition les droits ou intérêts qui sont reçus d'une personne à titre de don ou en raison d'un legs ou de toute autre transmission par droit de succession et ceux qui remontent à ces derniers.

Ce que la disposition prévoit

Définit le terme « droits ou intérêts matrimoniaux » pour l'application de la présente loi.

Explication

La définition inclut les droits ou intérêts autres que ceux portant sur le foyer familial détenus par l'un ou par les deux époux ou conjoints de fait et qui, selon le cas, ont été acquis pendant la relation conjugale ou avant la relation conjugale mais en considération de celle-ci. Sont exclus de la présente définition les droits ou intérêts qui sont reçus d'une personne à titre de don ou en raison d'un legs ou de toute autre transmission par droit de succession et ceux qui remontent à ces derniers. Lorsque les droits ou intérêts ont été acquis avant la relation conjugale, mais non en considération de celle-ci, seule l'appréciation des droits ou intérêts acquis pendant la relation conjugale est incluse.

« époux »

« époux » S'entend notamment de la personne qui a contracté de bonne foi un mariage nul de nullité relative ou absolue.

Ce que la disposition prévoit

Élargit le sens ordinaire du terme « époux », soit personne mariée, pour inclure également toute personne qui n'est pas mariée légalement, mais qui a contracté de bonne foi un mariage nul de nullité relative ou absolue.

Explication

Cette expansion du sens ordinaire du terme « époux » vise à assurer que les personnes qui croyaient de bonne foi être mariées, mais qui, en raison d'un détail d'ordre technique ou d'une erreur, ne sont pas légalement mariées, soient également incluses.

« foyer familial »

« foyer familial » La construction à caractère permanent ou non, située dans la réserve, où les époux ou conjoints de fait résident habituellement ou, en cas de cessation de la cohabitation ou de décès de l'un d'eux, où ils résidaient habituellement à la date de la cessation ou du décès. Si la construction est aussi normalement utilisée à des fins autres que résidentielles, la présente définition vise uniquement la partie de la construction qui peut raisonnablement être considérée comme nécessaire aux fins résidentielles.

Ce que la disposition prévoit

Définit le terme « foyer familial » comme l'habitation dans laquelle le couple réside habituellement dans la réserve.

Explication

Le foyer familial est la construction où les époux ou conjoints de fait résidaient habituellement au cours de la relation conjugale et à la date de l'échec ou du décès de l'un deux. Cette définition vise uniquement la partie de la structure utilisée à des fins résidentielles.

« juge désigné »

« juge désigné », Dans le cas d'une province, l'une ou l'autre des personnes ci-après que le lieutenant-gouverneur en conseil de la province autorise à agir à ce titre pour l'application de la présente loi :

  1. le juge de paix nommé par celui-ci;
  2. le juge du tribunal de la province;
  3. le juge du tribunal établi en application des lois de la province.
Ce que la disposition prévoit

Définit le terme « juge désigné » aux fins des ordonnances de protection d'urgence prévues par les articles de 16 à 19 de la Loi, en tant que a) un juge de paix nommé par le lieutenant-gouverneur en conseil de la province ou du territoire, b) un juge d'une cour supérieure de la province ou du territoire ou c) un juge d'une cour de la province ou du territoire, autorisé par le lieutenant-gouverneur en conseil de la province ou du territoire pour à agir à ce titre.

Explication

La Loi prévoit le recours à des juges désignés afin de permettre de répondre immédiatement aux demandes d'ordonnance de protection d'urgence. La possibilité de faire appel à des juges de différentes instances fait en sorte que les demandeurs de chaque province et territoire puissent avoir accès aux moyens qui existent déjà dans les provinces et les territoires. Le recours à des juges désignés permettra également d'assurer que les conditions nécessaires sont réunies pour respecter les critères de l'indépendance judiciaire.

« membre de la Première Nation »

« membre de la Première Nation » Personne dont le nom apparaît sur la liste de bande de la Première Nation ou qui a droit à ce que son nom y figure.

Ce que la disposition prévoit

Définit le terme « membre d'une Première Nation » pour qu'il soit conforme à la Loi sur les Indiens..

Explication

Le terme qui se trouve dans la Loi sur les Indiens est « membre d'une bande »; le terme « Première Nation » est synonyme de « bande » aux fins de la présente loi.

« ministre »

« ministre » Le ministre des Affaires autochtones et Développement du Nord canadien.

Ce que la disposition prévoit

Précise que le ministre est le ministre des Affaires autochtones et Développement du Nord canadien.

Explication

Suffisamment explicite.

« Première Nation »

« Première Nation » Bande au sens du paragraphe 2(1) de la Loi sur les Indiens.

Ce que la disposition prévoit

Définit le terme « Première Nation » pour qu'il soit conforme à la définition de « bande » contenue dans la Loi sur les Indiens.

Explication

Suffisamment explicite.

« tribunal »

« tribunal », Sauf indication contraire, dans le cas d'une province, l'un des tribunaux énumérés aux alinéas a) à e) de la définition de « tribunal » au paragraphe 2(1) de la Loi sur le divorce.

Ce que la disposition prévoit

Définit le terme « tribunal » aux fins de la présente loi.

Explication

Cette définition précise que ce sont les cours supérieures des provinces et des territoires qui sont responsables de rendre des décisions en vertu de la majorité des dispositions de la présente loi, comme c'est le cas des cours supérieures des provinces et territoires, conformément à la Loi sur le divorce.

Terminologie

Paragraphe 2(2) – Terminologie

Sauf indication contraire du contexte, les autres termes de la présente loi s'entendent au sens de la Loi sur les Indiens.

En cas de décès

Paragraphe 14 - En cas de décès

En cas de décès de l'époux ou conjoint de fait, le survivant qui ne détient pas un droit ou intérêt sur le foyer familial peut occuper celui-ci pour une période de cent quatre-vingts jours suivant le décès, qu'il soit ou non membre d'une Première Nation ou Indien.

Ce que la disposition prévoit

Accorde le droit au survivant d'occuper le foyer familial pour une période de cent quatre-vingts jours suivant le décès de son époux ou conjoint de fait qui est membre d'une Première Nation.

Explication

Accorde automatiquement le droit au survivant d'occuper le foyer familial lorsque les époux ou conjoints de fait ont fondé leur foyer familial dans une réserve. Cette disposition est généralement absente des lois provinciales et territoriales sur le droit de la famille en raison du contexte différent découlant des notions différentes relatives à la propriété des terres à l'extérieur des réserves. Elle a été ajoutée spécialement pour répondre aux besoins uniques des réserves qui ont été déterminés au cours des consultations.

Consentement de l'époux ou conjoint de fait

Paragraphe 15(1) – Consentement de l'époux ou conjoint de fait

Sous réserve de la Loi sur les Indiens, l'époux ou conjoint de fait qui détient un droit ou intérêt sur le foyer familial ne peut, pendant la relation conjugale, disposer de ce droit ou intérêt ou le grever d'une charge sans le consentement libre et éclairé, par écrit, de l'autre époux ou conjoint de fait, que celui-ci soit ou non membre d'une Première Nation ou Indien.

Ce que la disposition prévoit

Exige que l'époux ou conjoint de fait obtienne le consentement de l'autre époux ou conjoint de fait pour aliéner ou grever le foyer familial d'un droit ou intérêt.

Explication
Prévoit que l'époux ou conjoint de fait ne peut, pendant la relation conjugale, vendre le foyer familial, l'aliéner ou le grever sans le consentement libre et éclairé, par écrit, de l'autre époux ou conjoint de fait, que celui-ci soit ou non membre d'une Première Nation. Les dispositions de la Loi sur les Indiens touchant le transfert de droits ou d'intérêts continueront de s'appliquer même lorsque l'époux ou le conjoint de fait a consenti à l'acte.

Avis de l'ordonnance

Paragraphe 16(6) – Avis de l'ordonnance

Toute personne à l'encontre de qui l'ordonnance a été rendue est liée par celle-ci dès qu'elle en reçoit avis. Il en est de même pour toute personne qui y est mentionnée.

Ce que la disposition prévoit

Prévoit que toute personne à l'encontre de qui l'ordonnance a été rendue est liée par celle-ci dès qu'elle en reçoit l'avis.

Explication

Comme l'article 16 vise une procédure « ex parte », l'ordonnance entre en vigueur au moment où elle est rendue, et la personne à l'encontre de qui l'ordonnance a été rendue est liée par celle-ci aussitôt qu'elle la reçoit. Cette disposition garantit le droit d'une personne à un avis d'ordonnance judiciaire qui la concerne.

DÉCÈS DE L'ÉPOUX OU CONJOINT DE FAIT

Droit du survivant

Paragraphe 34(1) – Droit du survivant

En cas de décès de l'époux ou conjoint de fait, le survivant a droit, sur demande présentée en vertu de l'article 36, à une somme égale à la moitié de la valeur, à la date d'évaluation, du droit ou intérêt que l'époux ou conjoint de fait décédé détenait sur le foyer familial et aux sommes visées aux paragraphes (2) et (3).

Ce que la disposition prévoit

Définit le droit d'un survivant à la moitié de la valeur de tout droit ou intérêt que détenait le conjoint décédé dans le foyer familial ainsi qu'aux montants visés aux paragraphes 34(2) et (3).

Explication
Prévoit que le survivant a un droit présumé à la moitié de la valeur du foyer familial lorsque le conjoint décédé détenait un droit ou intérêt dans le foyer familial. Il s'agit ici d'assurer que le conjoint survivant n'est pas dans une plus mauvaise situation après le décès de son conjoint que s'il avait divorcé la veille du décès.

Survivant membre de la Première Nation

Paragraphe 34(2) – Survivant membre de la Première Nation

Le survivant membre de la Première Nation dans la réserve de laquelle sont situées une ou plusieurs des constructions et terres sur lesquelles l'époux ou conjoint de fait décédé détenait des droits ou intérêts a en outre droit à une somme égale au total des montants suivants :

  1. la moitié de la valeur, à la date d'évaluation, des droits ou intérêts matrimoniaux visés aux alinéas a) et b) de la définition de « droits ou intérêts matrimoniaux » au paragraphe 2(1) que détenait l'époux ou conjoint de fait décédé sur les constructions et terres situées dans une réserve de cette Première Nation;
  2. le plus élevé des montants suivants :
    1. la moitié de l'appréciation, entre la date du début de la relation conjugale et la date d'évaluation inclusivement, de la valeur des droits ou intérêts matrimoniaux visés à l'alinéa c) de cette définition que détenait l'époux ou conjoint de fait décédé sur les constructions et terres situées dans une réserve de cette Première Nation;
    2. la différence entre, d'une part, les contributions pécuniaires qu'il a faites à l'égard des améliorations apportées, entre la date du début de la relation conjugale et la date d'évaluation inclusivement, aux constructions et terres situées dans une réserve de cette Première Nation sur lesquelles l'époux ou conjoint de fait décédé détenait des droits ou intérêts matrimoniaux visés à cet alinéa c) et, d'autre part, le montant impayé, à la date d'évaluation, des dettes ou autres obligations contractées pour effectuer ces contributions;
  3. la différence entre, d'une part, les contributions pécuniaires qu'il a faites à l'égard des améliorations apportées, entre la date du début de la relation conjugale et la date d'évaluation inclusivement, aux constructions et terres situées dans une réserve de cette Première Nation sur lesquelles l'époux ou conjoint de fait décédé détenait des droits ou intérêts qui auraient été des droits ou intérêts matrimoniaux visés à cet alinéa s'ils s'étaient appréciés pendant la relation conjugale et, d'autre part, le montant impayé, à la date d'évaluation, des dettes ou autres obligations contractées pour effectuer ces contributions.
Ce que la disposition prévoit

Fournit une formule qui permet de déterminer le montant auquel le survivant (membre de la Première Nation dans la réserve de laquelle sont situées les constructions et les terres sur lesquelles l'autre époux ou conjoint de fait détient des droits ou intérêts) aura droit au décès de l'époux ou du conjoint de fait membre d'une Première Nation.

Explication

Un survivant membre de la Première Nation dans la réserve de laquelle sont situées les constructions ou les terres sur lesquelles l'époux ou le conjoint de fait décédé (qui était également membre de la Première Nation) détenait des droits ou des intérêts bénéficie du même droit qu'il aurait eu en vertu du paragraphe 28(2) s'il avait divorcé la veille du décès, notamment :

  • la moitié de la valeur des constructions et des terres situées dans la réserve qui ont été acquises par l'époux ou conjoint de fait décédé, soit durant la relation conjugale soit avant la relation, mais dans le but précis de la relation conjugale;
  • le plus élevé des montants suivants : soit la moitié de l'appréciation de la valeur de certaines autres constructions et terres situées dans la réserve que détenait l'époux ou conjoint de fait décédé, soit le montant des contributions pécuniaires qu'ils ont faites à l'égard des améliorations apportées aux constructions ou aux terres, moins le montant impayé des dettes contractées pour effectuer ces contributions;
  • lorsque la valeur de certaines autres constructions ou terres situées dans la réserve que détenait le conjoint décédé ne s'est pas appréciée, le montant de toute contribution pécuniaire faite à l'égard de celles-ci moins le montant impayé des dettes contractées pour effectuer ces contributions.

Comme dans le cas d'un échec de la relation conjugale, les intérêts et les droits que l'époux ou le conjoint de fait décédé a reçus à titre de cadeau, de donation, de legs ou par transmission par droit de succession ainsi que les intérêts ou les droits qui peuvent être attribués à ces intérêts ou à ces droits sont exclus.

Survivant non membre

Paragraphe 34(3) – Survivant non membre

Le survivant qui n'est pas membre de la Première Nation dans la réserve de laquelle sont situées une ou plusieurs des constructions et terres sur lesquelles l'époux ou conjoint de fait décédé détenait des droits ou intérêts a en outre droit à une somme égale au total des montants suivants :

  1. la moitié de la valeur, à la date d'évaluation, des droits ou intérêts matrimoniaux visés aux alinéas a) et b) de la définition de « droits ou intérêts matrimoniaux » au paragraphe 2(1) que détenait l'époux ou conjoint de fait décédé sur les constructions situées dans une réserve de cette Première Nation;
  2. le plus élevé des montants suivants :
    1. la moitié de l'appréciation, entre la date du début de la relation conjugale et la date d'évaluation inclusivement, de la valeur des droits ou intérêts matrimoniaux visés à l'alinéa c) de cette définition que détenait l'époux ou conjoint de fait décédé sur les constructions situées dans une réserve de cette Première Nation ;
    2. la différence entre, d'une part, les contributions pécuniaires qu'il a faites à l'égard des améliorations apportées, entre la date du début de la relation conjugale et la date d'évaluation inclusivement, aux constructions situées dans une réserve de cette Première Nation sur lesquelles l'époux ou conjoint de fait décédé détenait des droits ou intérêts matrimoniaux visés à cet alinéa c) et, d'autre part, le montant impayé, à la date d'évaluation, des dettes ou autres obligations contractées pour effectuer ces contributions;
  3. la différence entre, d'une part, les contributions pécuniaires qu'il a faites à l'égard des améliorations apportées, entre la date du début de la relation conjugale et la date d'évaluation inclusivement, aux terres et constructions ci-après situées dans une réserve de cette Première Nation et, d'autre part, le montant impayé, à la date d'évaluation, des dettes ou autres obligations contractées pour effectuer ces contributions :
    1. les terres sur lesquelles l'époux ou conjoint de fait décédé détenait des droits ou intérêts matrimoniaux;
    2. les constructions sur lesquelles l'époux ou conjoint de fait décédé détenait des droits ou intérêts qui auraient été des droits ou intérêts matrimoniaux visés à cet alinéa c) s'ils s'étaient appréciés pendant la relation conjugale.
Ce que la disposition prévoit

Fournit une formule qui permet de déterminer le montant auquel un survivant (non membre de la Première Nation dans la réserve de laquelle sont situées les constructions et les terres sur lesquelles l'autre époux ou conjoint de fait détient des droits ou intérêts) a droit au décès de l'époux ou du conjoint de fait (qui était membre de la Première Nation), de la même manière qu'il aurait eu droit à ce montant en vertu du paragraphe 28(3) à l'échec de la relation conjugale.

Explication

Un survivant non membre de la Première Nation de la réserve dans laquelle sont situées les constructions ou les terres sur lesquelles l'époux ou le conjoint de fait décédé (qui était membre de la Première Nation), détenait des droits ou des intérêts a droit :

  • à la moitié de la valeur des constructions situées dans la réserve qui ont été acquises par l'époux ou conjoint de fait décédé, soit durant la relation conjugale soit avant la relation, mais dans le but précis de la relation conjugale;
  • au plus élevé des montants suivants : soit la moitié de l'appréciation de la valeur des autres constructions situées dans la réserve que détenait l'époux ou conjoint de fait décédé soit le montant des contributions pécuniaires qu'ils ont faites à l'égard des améliorations apportées aux constructions, moins tout montant impayé des dettes contractées pour effectuer ces contributions;
  • à la différence entre le montant des contributions pécuniaires faites à l'égard de certaines terres ou constructions que détenait l'époux ou le conjoint de fait décédé et le montant impayé de toute dette contractée pour effectuer ces contributions.

Les survivants non membres d'une Première Nation n'ont pas droit à la valeur ou à l'appréciation de la valeur des terres situées dans la réserve, puisque celles-ci ont été mises de côté à l'usage et au profit des Indiens, sauf dans la mesure où ils ont directement contribué aux améliorations apportées à ces terres. Les intérêts et les droits que l'époux ou le conjoint de fait a reçus à titre de cadeau, de donation, de legs ou par transmission par droit de succession ainsi que les intérêts ou les droits qui peuvent être attribués à ces intérêts ou à ces droits sont également exclus.

Valeur

Paragraphe 34(4) – Valeur

Pour l'application des paragraphes (1) à (3), la valeur des droits ou intérêts est la différence entre les montants suivants :

  1. le montant qu'un acheteur pourrait raisonnablement s'attendre à payer pour des droits ou intérêts qui sont comparables à ceux en cause;
  2. le montant impayé des dettes ou autres obligations contractées pour l'acquisition des droits ou intérêts ou l'amélioration ou l'entretien des constructions et terres qu'ils visent.
Ce que la disposition prévoit

Décrit la façon dont la valeur des droits ou intérêts sera déterminée.

Explication

Le montant auquel a droit le survivant, plutôt que d'être établi en fonction du coût de remplacement d'un logement comparable (dans la même réserve lorsque c'est possible), correspondra à la différence entre le montant qu'un acheteur pourrait raisonnablement s'attendre à payer pour des intérêts comparables et le montant de toute dette relative aux droits ou intérêts.

Accord des parties

Paragraphe 34(5) – Accord des parties

Sur accord du survivant et de l'exécuteur testamentaire ou de l'administrateur de la succession, la valeur des droits ou intérêts peut toutefois être déterminée sur toute autre base.

Ce que la disposition prévoit

Permet au survivant, à l'exécuteur testamentaire ou à l'administrateur de la succession de choisir une autre méthode, sur laquelle tous s'entendent, pour déterminer la valeur des droits ou intérêts.

Explication

Ici encore, les règles fédérales provisoires visent à encourager le règlement de ces questions au moyen d'ententes lorsque c'est possible.

Définition de « date d'évaluation »

Paragraphe 34(6) – Définition de « date d'évaluation »

Au présent article, « date d'évaluation » s'entend de celle des dates ci-après qui est antérieure aux autres :

  1. s'agissant des époux :
    1. la veille du jour du décès;
    2. la date à laquelle ils ont cessé de cohabiter en raison de l'échec du mariage;
    3. la date à laquelle l'époux survivant a présenté une demande pour empêcher la dilapidation du droit ou intérêt sur le foyer familial et des droits ou intérêts matrimoniaux, demande qui est accordée par la suite.
  2. s'agissant des conjoints de fait :
    1. la veille du jour du décès;
    2. la date à laquelle le conjoint de fait survivant a présenté une demande pour empêcher la dilapidation du droit ou intérêt sur le foyer familial et des droits ou intérêts matrimoniaux, demande qui est accordée par la suite.
Ce que la disposition prévoit

Décrit la manière dont est choisie la date d'évaluation en vue de déterminer la valeur à partager lorsqu'une demande est présentée par un survivant.

Explication
La date d'évaluation est le moment à partir duquel la valeur des droits ou intérêts matrimoniaux est établie aux fins de la présente loi. La date d'évaluation est la date, parmi celles qui sont énumérées dans le présent paragraphe, qui est antérieure aux autres. Les tribunaux doivent tenir compte des faits propres à chaque cas lorsqu'ils doivent déterminer laquelle des dates possibles s'appliquent.

Modification de la somme

Paragraphe 35 – Modification de la somme

Sur demande de l'exécuteur testamentaire ou de l'administrateur de la succession, le tribunal peut, par ordonnance, modifier la somme qui est due au survivant en vertu de l'article 34 si, avant le décès de l'époux ou conjoint de fait, les conséquences de l'échec de la relation conjugale ont déjà été réglées aux termes d'un accord ou d'une décision judiciaire ou si cette somme serait injuste compte tenu notamment du fait qu'il ne serait pas suffisamment pourvu aux besoins de tout enfant de l'époux ou conjoint de fait décédé.

Ce que la disposition prévoit

Prévoit qu'un tribunal peut modifier la somme à laquelle le survivant a droit si cette somme est inadmissible compte tenu de la situation, y compris celle qui est précisée.

Explication

Le tribunal doit tenir compte d'un certain nombre de facteurs pour déterminer si l'issue serait inadmissible, mais il peut également tenir compte de facteurs qui ne sont pas précisés mais qui sont soulevés par l'exécuteur testamentaire ou l'administrateur dans les situations précisées.

Pouvoir du tribunal

Paragraphe 36(1) – Pouvoir du tribunal

Sur demande du survivant présentée dans les dix mois suivant le décès de son époux ou conjoint de fait, le tribunal peut, par ordonnance, régler toute question relative au droit que les articles 34 et 35 confèrent au survivant, notamment :

  1. fixer la somme qui lui est due;
  2. en prévoir le règlement;
    1. en un versement global;
    2. en versements échelonnés;
    3. si le survivant est membre d'une Première Nation, par le transfert du droit ou intérêt — visé au sous-alinéa a)(i) ou aux alinéas b) ou c) de la définition de « droit ou intérêt » au paragraphe 2(1) — sur toute construction ou terre située dans une réserve de cette Première Nation,
    4. par toute combinaison des moyens visés aux sous-alinéas (i) à (iii).
Ce que la disposition prévoit

Accorde au tribunal le pouvoir de déterminer la somme due au survivant et la façon dont cette somme doit être payée.

Explication
Aux termes de ce paragraphe, le survivant doit présenter sa demande de partage au plus tard 10 mois après le décès de son époux ou conjoint de fait. Le tribunal peut déterminer la somme à laquelle le survivant a droit et la façon dont elle doit être payée. Cette période de 10 mois devrait accorder au survivant le temps de prendre les mesures nécessaires pour régler la succession au profit des enfants ou autres bénéficiaires.

Prorogation

Paragraphe 36(2) – Prorogation

Sur demande du survivant, le tribunal peut, par ordonnance, proroger le délai de dix mois de la période qu'il estime indiquée s'il est convaincu que le survivant a omis de présenter la demande dans ce délai pour l'une des raisons suivantes :

  1. le survivant n'a appris le décès de son époux ou conjoint de fait qu'après l'expiration du délai;
  2. des circonstances indépendantes de sa volonté l'en ont empêché;
  3. l'existence de droits ou intérêts visés aux paragraphes 34(1) à (3) n'est venue à sa connaissance qu'après l'expiration du délai.
Ce que la disposition prévoit

Permet au tribunal de prolonger le délai afin de permettre au survivant de présenter une demande de partage dans trois situations précises.

Explication

Ce paragraphe permet au tribunal de prolonger le délai de 10 mois prévu pour présenter une demande de partage lorsque le survivant peut prouver qu'il se trouve dans l'une des situations prévues aux alinéas a) , b) ou c).

Précision

Paragraphe 36(3) – Précision

Le transfert visé au paragraphe (1) peut être ordonné :

  1. s'agissant de toute Première Nation qui n'est pas visée à l'un des alinéas b) à d), malgré les articles 24 et 49 de la Loi sur les Indiens;
  2. s'agissant d'une Première Nation au sens du paragraphe 2(1) de la Loi sur la gestion des terres des Premières Nations, sous réserve de tout code foncier ou texte législatif au sens de ce paragraphe auquel elle est assujettie;
  3. s'agissant de la Première Nation qui a conclu un accord d'autonomie gouvernementale auquel Sa Majesté du chef du Canada est partie, sous réserve de tout texte législatif adopté en vertu de cet accord;
  4. s'agissant des Mohawks de Kanesatake, sous réserve de tout code foncier ou toute loi des Mohawks de Kanesatake adoptés en vertu de la Loi sur le gouvernement du territoire provisoire de Kanesatake.
Ce que la disposition prévoit

Précise qu'un transfert d'un droit ou d'un intérêt demeure sujet à certaines conditions.

Explication
Dans le cas d'une Première Nation qui a adopté son propre code foncier ou sa propre loi – en vertu de la Loi sur la gestion des terres des Premières Nations, d'une entente d'autonomie gouvernementale ou la Loi sur le gouvernement du territoire provisoire de Kanesatake – le transfert peut seulement être ordonné lorsqu'il est conforme au code foncier ou à la loi. Pour toute autre Première Nation, un transfert peut être ordonné malgré l'article 24 de la Loi sur les Indiens (qui exige le consentement du ministre).

Fiducie

Paragraphe 36(4) – Fiducie

Sur demande du survivant, de l'exécuteur testamentaire ou de l'administrateur de la succession, le tribunal peut, par ordonnance, modifier les clauses d'une fiducie créée aux termes du testament de l'époux ou conjoint de fait décédé pour que soit versée au survivant la somme qui lui est due.

Ce que la disposition prévoit

Permet au tribunal de modifier les clauses d'une fiducie créée aux termes du testament de l'époux ou conjoint de fait décédé, le cas échéant, pour verser au survivant la somme qui lui est due.

Explication
Suffisamment explicite.

Avis

Paragraphe 36(5) – Avis

Quiconque présente une demande en vertu du présent article envoie sans délai copie de la demande aux personnes ci-après, au ministre et à toute autre personne précisée par les règles de pratique et de procédure du tribunal :

  1. s'agissant du survivant, à l'exécuteur testamentaire ou à l'administrateur de la succession, s'il sait qui ils sont;
  2. s'agissant de l'exécuteur testamentaire ou de l'administrateur de la succession, au survivant.
Ce que la disposition prévoit

Stipule que le demandeur doit envoyer une copie de sa demande à certaines personnes qui pourraient être directement touchées si le tribunal rendait une ordonnance.

Explication
Cette disposition permet à certaines personnes qui pourraient être directement touchées par l'ordonnance d'être mises au courant de la demande et de décider si elles demanderont au tribunal d'entendre leurs observations avant que celui-ci ne rende une ordonnance. Une copie est également envoyée au ministre en raison de sa responsabilité relative à l'administration des successions en vertu de la Loi sur les Indiens.

Avis aux bénéficiaires

Paragraphe 36(6) – Avis aux bénéficiaires

Sur réception de la copie de la demande, l'exécuteur testamentaire ou l'administrateur de la succession ou, s'ils n'ont pas été nommés, le ministre envoie sans délai copie de celle-ci aux bénéficiaires de la succession, testamentaire ou non.

Ce que la disposition prévoit

Stipule que l'exécuteur testamentaire ou l'administrateur de la succession qui reçoit un avis de la demande doit en aviser les bénéficiaires du testament ou de la succession. Dans le cas où ni un exécuteur ni un administrateur n'a été nommé, le ministre doit aviser les bénéficiaires.

Explication
L'exécuteur testamentaire ou l'administrateur de la succession agissent au nom des bénéficiaires. Si ces derniers sont mis au courant de l'existence de la demande, ils peuvent demander à l'exécuteur testamentaire ou à l'administrateur de la succession de demander au tribunal d'entendre leurs observations avant de rendre une ordonnance. En l'absence d'un exécuteur ou d'un administrateur, le ministre est tenu d'aviser les bénéficiaires de l'existence de la demande.

Choix du survivant

Paragraphe 37 – Choix du survivant

Lorsque le tribunal statue, après le décès de l'époux ou conjoint de fait, qu'une somme est due au survivant en vertu des articles 30 ou 36, celui-ci ne peut, en ce qui a trait au droit ou intérêt sur le foyer familial et aux droits ou intérêts matrimoniaux, tirer avantage du testament de son époux ou conjoint de fait et de l'application des articles 48 à 50.1 de la Loi sur les Indiens.

Ce que la disposition prévoit

Dispose que, lorsque le tribunal statue sur une demande de partage de la valeur du foyer familial et d'autres droits ou intérêts matrimoniaux, le survivant qui a présenté la demande ne peut pas, en ce qui a trait à ces droits ou intérêts, tirer avantage du testament de son époux ou conjoint de fait ou de l'application des dispositions relatives à la distribution des biens ab intestat de la Loi sur les Indiens.

Explication
Les règles fédérales provisoires visent à faire en sorte que le survivant ne soit pas désavantagé en prévoyant l'accès au même recours que celui qui lui aurait été offert si le couple avait divorcé la veille du décès. Toutefois, si le survivant choisit de présenter une demande de partage plutôt que de tirer avantage du testament, il ne peut pas profiter des deux, ce qui ne serait pas juste pour les autres bénéficiaires. Le survivant peut tout de même recevoir les biens personnels ou biens meubles à titre de successeur ou de légataire.

Distribution de la succession

Paragraphe 38(1) – Distribution de la succession

Sous réserve du paragraphe (2), l'exécuteur testamentaire ou l'administrateur de la succession ne peut distribuer la succession à moins que l'une des conditions suivantes ne soit remplie :

  1. il a obtenu le consentement écrit du survivant à la distribution projetée;
  2. la période de dix mois visée au paragraphe 36(1) et toute période supplémentaire que le tribunal peut avoir accordée en vertu du paragraphe 36(2) sont écoulées et aucune demande n'a été présentée en vertu du paragraphe 36(1) pendant ces périodes;
  3. il a été statué sur la demande présentée en vertu du paragraphe 36(1).
Ce que la disposition prévoit

Empêche l'exécuteur testamentaire ou l'administrateur de la succession de distribuer la succession avant que le survivant n'ait consenti par écrit à la distribution, que la période au cours de laquelle le survivant doit présenter sa demande à un tribunal pour obtenir une décision concernant ces droits ne soit expirée, ou que toute demande soumise par le survivant n'ait été réglée par la cour.

Explication
Cette disposition protège les avoirs de la succession de l'époux ou du conjoint de fait décédé jusqu'à ce que le survivant décide s'il veut hériter de la succession ou présenter une demande au tribunal en vertu de la Loi afin d'obtenir une part de la valeur du foyer familial et des droits ou intérêts matrimoniaux.

Avances aux personnes à charge

Paragraphe 38(2) – Avances aux personnes à charge

Le paragraphe (1) n'interdit pas les avances normales pour le soutien des survivants ou autres personnes à charge de l'époux ou conjoint de fait décédé.

Ce que la disposition prévoit

Permet d'effectuer certains versements limités aux personnes à charge de la personne décédée à partir de la succession, malgré l'interdiction prévue au paragraphe 38(1).

Explication

L'exécuteur ou l'administrateur, bien qu'il n'ait pas le droit de distribuer la succession, peut néanmoins accorder des avances raisonnables à partir des biens de la succession pour le soutien des personnes à charge de la personne décédée.

Deux survivants

Paragraphe 38(3) – Deux survivants

Dans le cas où il y a deux survivants — un conjoint de fait et un époux avec lequel la personne décédée ne cohabitait plus — auxquels une somme est due en vertu de l'ordonnance visée à l'article 36, l'exécuteur testamentaire ou l'administrateur de la succession paie le survivant qui était le conjoint de fait avant celui qui était l'époux.

Ce que la disposition prévoit

Établit l'ordre dans lequel les paiements doivent être effectués dans les rares cas où la personne décédée avait un époux dont elle était séparée et un conjoint de fait avec lequel elle cohabitait au moment du décès.

Explication

Cette disposition oblige l'exécuteur testamentaire ou l'administrateur de la succession à payer le survivant qui était le conjoint de fait avant de payer celui qui était l'époux séparé. La raison en est que le conjoint de fait cohabitait avec la personne décédée au moment du décès et est présumé être plus dépendant que l'ex-époux, qui est présumé avoir eu le temps de régler au moins une partie des conséquences de l'échec de sa relation avec la personne décédée.

Cette disposition traite de l'unique circonstance possible lorsque, du point de vue de la Loi, il peut y avoir deux survivants, c'est-à-dire qu'au moment du décès, la personne décédée était séparée, mais non divorcée de son époux, et qu'elle vivait dans une relation conjugale avec un conjoint de fait qui avait commencée après la séparation.

Dilapidation

Paragraphe 39 – Dilapidation

Sur demande du survivant, le tribunal peut rendre toute ordonnance qu'il estime nécessaire pour empêcher la dilapidation du droit ou intérêt sur le foyer familial et des droits ou intérêts matrimoniaux, en vue de protéger, selon le cas :

  1. le droit qui peut être accordé au survivant au titre de l'ordonnance rendue en vertu de l'article 21 ou le droit ou intérêt qui peut lui être transféré au titre de l'ordonnance rendue en vertu de l'article 36;
  2. la valeur des droits ou intérêts qui servira à fixer la somme à laquelle le survivant peut avoir droit au titre de l'ordonnance rendue en vertu de l'article 36.
Ce que la disposition prévoit

Permet au tribunal d'accorder une ordonnance afin de protéger et de préserver la valeur du droit ou intérêt sur le foyer familial ou des droits et intérêts matrimoniaux.

Explication

Cette disposition autorise un tribunal à intervenir en vue de protéger l'intérêt du survivant s'il existe une intention de réduire délibérément la valeur du foyer familial ou des droits ou intérêts matrimoniaux.

Exécution des accords

Paragraphe 40 – Exécution des accords

Dans le cas où, après le décès, le survivant et l'exécuteur testamentaire ou l'administrateur de la succession conviennent par écrit de la somme à laquelle le survivant a droit et du règlement de la somme due par l'un des moyens visés aux sous-alinéas 36(1)b)(i) ou (ii) ou les deux, le tribunal peut, sur demande de l'un d'eux, ordonner l'exécution de cet accord s'il est convaincu que le survivant y a consenti de façon libre et éclairée et que l'accord n'est pas injuste.

Ce que la disposition prévoit

Autorise un survivant, un exécuteur testamentaire ou un administrateur de la succession à demander au tribunal d'exécuter une clause d'une entente écrite lorsqu'ils peuvent convaincre le tribunal qu'ils ont obtenu un consentement approprié et que l'entente n'est pas inadmissible.

Explication

À la demande d'une partie, le tribunal peut ordonner l'exécution d'une entente écrite entre les parties, sauf si le tribunal détermine que cette entente est inadmissible ou qu'une des parties n'y a pas consenti de façon libre et éclairée.

Directive : Réception de lois des Premières Nations, d'avis et d'ordonnances découlant de la Loi sur les foyers familiaux situés dans les réserves et les droits ou intérêts matrimoniaux

Objet : La présente directive a pour objet de fournir des instructions aux fonctionnaires d'Affaires autochtones et Développement du Nord Canada sur le traitement de lois des Premières Nations, des avis et des ordonnances découlant de la Loi sur les foyers familiaux situés dans les réserves et les droits ou intérêts matrimoniaux.

Contexte

Les biens immobiliers matrimoniaux comprennent les terres appartenant à un époux ou conjoint de fait ou aux deux conjoints, et qui sont utilisées par la famille, de même que les maisons, les remises et tout autre bien rattaché à la terre. Bon nombre des protections juridiques en matière de droits ou d'intérêts matrimoniaux applicables à l'extérieur des réserves n'étaient pas offertes aux personnes qui vivent dans les réserves.

Pour combler le vide juridique, la Loi sur les foyers familiaux situés dans les réserves et les droits ou intérêts matrimoniaux a été adoptée. Elle est structurée en deux parties principales. La première partie, jusqu'à l'article 11 et l'article 53, est entrée en vigueur le 16 décembre 2013, et elle confère à certaines Premières Nations (celles dont les terres de réserve continuent d'être assujetties à la Loi sur les Indiens) un pouvoir législatif particulier leur permettant d'élaborer des lois sur les biens immobiliers matrimoniaux adaptées à leurs collectivités.

La deuxième partie, soit les articles 12 à 52, établit des règles fédérales provisoires qui s'appliqueront jusqu'à ce qu'une loi des Premières Nations soit adoptée en vertu de la Loi sur les foyers familiaux situés dans les réserves et les droits ou intérêts matrimoniaux ou d'autres textes législatifs fédéraux. Les règles fédérales entreront en vigueur le 16 décembre 2014.

La Loi exige que les Premières Nations envoient des copies des lois propres à leurs collectivités au ministre des Affaires autochtones et du Développement du Nord canadien. Si une Première Nation exerce ses activités en vertu des règles fédérales provisoires de la Loi plutôt qu'en vertu de sa propre loi sur les biens immobiliers matrimoniaux, des copies des ordonnances et des avis particuliers délivrés conformément aux règles fédérales de la Loi doivent aussi être envoyées au ministre des Affaires autochtones et du Développement du Nord canadien et aux conseils des Premières Nations.

Les avis et les ordonnances peuvent porter sur le droit exclusif d'occuper le foyer familial, les ordonnances de protection d'urgence dans les cas de violence familiale et les droits des époux ou conjoints de fait après une séparation ou un décès. Les demandeurs doivent également faire parvenir l'avis de demande et les ordonnances à leur conseil des Premières Nations, à l'exception de la demande initiale et de l'autorisation de délivrance d'ordonnances de protection d'urgence.

Il est prévu que les fonctionnaires du Ministère recevront des copies des lois des Premières Nations ainsi que des copies des avis et des ordonnances découlant des règles fédérales provisoires de la Loi. Les Premières Nations ou les particuliers peuvent acheminer ces documents aux fonctionnaires d'Affaires autochtones et Développement du Nord Canada en poste dans les régions ou à l'administration centrale.

Directive:

Des copies des lois des Premières Nations doivent être envoyées aux destinataires suivants : Direction de la modernisation des terres, Gendarmerie royale du Canada et fonctionnaires régionaux compétents.

Des copies des avis et des ordonnances doivent être envoyées aux destinataires suivants : Direction de la modernisation des terres, Direction des terres, Direction des successions, Direction de la gestion des terres des Premières Nations et fonctionnaires régionaux compétents.

Les demandes de renseignements généraux formulées par les Premières Nations au sujet de la Loi doivent être envoyées au destinataire suivant : Centre d'excellence en matière de biens immobiliers matrimoniaux.

Toutes les copies papier d'avis, d'ordonnances et de lois seront conservées par la Direction de la gestion de l'information ministérielle d'Affaires autochtones et Développement du Nord Canada, conformément aux numéros de dossier figurant à l'annexe A.

Les coordonnées des fonctionnaires susmentionnés et du Centre d'excellence en matière de biens immobiliers matrimoniaux figurent à l'annexe B.

Des renseignements plus détaillés sur les rôles et responsabilités sont présentés ci-dessous.

Rôles et responsabilités

Direction de la modernisation des terres, administration centrale

Il incombe à la Direction d'afficher sur le site Web d'AADNC la liste publiée des lois des Premières Nations adoptées en vertu de la Loi sur les foyers familiaux situés dans les réserves et les droits ou intérêts matrimoniaux. Le Registre des terres indiennes mentionnera dans le Registre général des réserves qu'une Première Nation a en place sa propre loi sur les biens immobiliers matrimoniaux, mais il ne publiera pas le contenu de la loi.

Si la Direction reçoit des lois des Premières Nations, des avis ou des ordonnances, des copies de ces documents doivent être fournis aux régions concernées. La Direction devrait communiquer avec la Direction des terres et la Direction des successions à l'administration centrale pour confirmer le destinataire régional approprié à qui devrait être adressé la loi, l'avis ou l'ordonnance.

De plus, la Direction devra aviser la Direction des successions et la Direction de la gestion des terres des Premières Nations de la réception d'ordonnances ou d'avis, s'il y a lieu. Il incombe également à la Direction de fournir à la Gendarmerie royale du Canada une copie des lois des Premières Nations qu'elle a reçues.

Direction des terres et Direction des successions, administration centrale

Lorsqu'un fonctionnaire du Ministère reçoit une copie d'un avis ou d'une ordonnance, il doit se reporter au Guide du Registre des terres indiennes ou communiquer avec la Direction des successions pour les prochaines étapes, car les avis et les ordonnances peuvent avoir des implications pour les questions relatives aux terres et aux successions.

Fonctionnaires régionaux

Lorsqu'un fonctionnaire du Ministère en poste dans une région reçoit une copie d'une loi des Premières Nations, le document original doit être posté à la Direction de la modernisation des terres d'Affaires autochtones et Développement du Nord canadien. L'adresse est la suivante :

À l'attention de : Biens matrimoniaux dans les réserves
Direction de la modernisation des terres
Affaires autochtones et Développement du Nord Canada
10, rue Wellington, 17e étage
Gatineau (Qc)  K1A 0H4

Lorsqu'un fonctionnaire du Ministère reçoit une copie d'un avis ou d'une ordonnance, il doit se reporter au Guide du Registre des terres indiennes et/ou communiquer avec la Direction des successions pour les prochaines étapes, car les avis et les ordonnances peuvent avoir des implications pour les questions relatives aux terres et aux successions.

Tous les fonctionnaires

Tout dépendant si un fonctionnaire reçoit une loi des Premières Nations, un avis ou une ordonnance, il incombe à ce fonctionnaire de s'assurer qu'un fonctionnaire de chaque direction indiqué dans l'en-tête de la « directive » ci-dessus est informé du document pertinent.

Pour toutes les copies papier d'avis, d'ordonnances et de lois, veuillez vous assurer qu'un numéro de dossier et le niveau de protection sont inscrits sur chaque document avant de les transmettre à la Direction de la gestion de l'information ministérielle. L'annexe A présente la liste complète des conventions d'appellation, numéros de dossier et désignations de sécurité.

Lorsque les fonctionnaires du Ministère reçoivent des demandes de renseignements formulées par les Premières Nations au sujet de la Loi, ils devraient adresser les demandeurs au Centre d'excellence en matière de biens immobiliers matrimoniaux.

Annexe A :

Conventions d'appellation des lois, avis et ordonnances reçues en vertu de la Loi sur les foyers familiaux situés dans les réserves et les droits ou intérêts matrimoniaux

Sujet du document Convention d'appellation des documents Numéro de dossier et désignation de sécurité
Lois des Premières Nations
Résultat du vote et loi BIM – Nom de la Première Nation et nom de la loi AAAA-MM-JJ E4085-10-3 (Protégé B)
Loi modifiée BIM – Nom de la Première Nation et nom de la loi modifiée des Premières Nations AAAA-MM-JJ E4085-10-3 (Protégé B)
Avis indiquant que la loi des Premières Nations a été abrogée BIM – Nom de la Première Nation et nom de la loi abrogée des Premières Nations AAAA-MM-JJ E4085-10-3 (Protégé B)
Avis indiquant qu'une Première Nation autonome a adopté une loi BIM – Nom de la Première Nation et nom de la loi des Premières Nations AAAA-MM-JJ E4085-10-3 (Protégé B)
Droit d'occuper le foyer familial des deux époux
Ordonnance autorisant à déclarer un acte nul et, le cas échéant, à imposer à l'époux ou au conjoint de fait à qui le droit ou l'intérêt transféré retourne des conditions en ce qui a trait à toute nouvelle disposition du droit ou intérêt sur le foyer familial ou toute nouvelle charge grevant ce droit ou intérêt BIM – Conditions d'ordonnance en ce qui a trait à toute nouvelle disposition ou toute nouvelle charge AAAA-MM-JJ Numéro du Registre E4085-10-2 (Protégé B)
Ordonnance autorisant une personne à disposer d'un droit ou intérêt sur le foyer familial ou à le grever d'une charge sans le consentement requis de l'autre époux ou conjoint de fait si ce dernier est introuvable ou incapable de donner son consentement ou s'il refuse son consentement sans motif valable BIM – Ordonnance autorisant une personne à disposer ou à le grever d'une charge sans le consentement requis AAAA-MM-JJ Numéro du Registre E4085-10-2 (Protégé B)
Ordonnance de protection d'urgence
Ordonnance de protection d'urgence de 90 jours rendue par un juge désigné BIM – Ordonnance de protection d'urgence de 90 jours AAAA-MM-JJ Numéro du Registre E4085-10-2 (Protégé B)
Ordonnance du tribunal confirmant ou exigeant la tenue d'une nouvelle instruction BIM – Ordonnance de protection d'urgence exigeant la tenue d'une nouvelle instruction AAAA-MM-JJ Numéro du Registre E4085-10-2 (Protégé B)
Avis donné par le tribunal de la décision et des recours ou procédures qui en découlent BIM – Ordonnance de protection d'urgence avis de la décision AAAA-MM-JJ Numéro du Registre E4085-10-2 (Protégé B)
Ordonnance par le tribunal concernant la tenue d'une nouvelle instruction confirmant, modifiant ou révoquant une ordonnance délivrée en vertu du paragraphe 16(1) BIM – Ordonnance de protection d'urgence nouvelle instruction confirmant, modifiant ou révoquant une ordonnance AAAA-MM-JJ Numéro du Registre E4085-10-2 (Protégé B)
Ordonnance confirmant, modifiant ou révoquant une ordonnance délivrée en vertu du paragraphe 16(1) BIM – Ordonnance de protection d'urgence confirmant, modifiant ou révoquant une ordonnance AAAA-MM-JJ Numéro du Registre E4085-10-2 (Protégé B)
Droit exclusif d'occuper le foyer familial
Ordonnance accordant le droit exclusif d'occuper le foyer familial à un époux ou à un conjoint de fait BIM – Ordonnance d'occupation exclusive AAAA-MM-JJ Numéro du Registre E4085-10-2 (Protégé B)
Ordonnance provisoire accordant le droit exclusif d'occuper le foyer familial à un époux ou à un conjoint de fait BIM – Ordonnance provisoire d'occupation exclusive AAAA-MM-JJ Numéro du Registre E4085-10-2 (Protégé B)
Ordonnance confirmant, modifiant ou révoquant une ordonnance d'occupation exclusive BIM – Ordonnance confirmant, modifiant ou révoquant une ordonnance d'occupation exclusive AAAA-MM-JJ Numéro du Registre E4085-10-2 (Protégé B)
Ordonnance accordant l'occupation exclusive à un survivant BIM – Ordonnance d'occupation exclusive au survivant AAAA-MM-JJ Numéro du Registre E4085-10-2 (Protégé B)
Ordonnance provisoire accordant le droit exclusif d'occuper le foyer familial à un survivant BIM – Ordonnance provisoire d'occupation exclusive au survivant AAAA-MM-JJ Numéro du Registre E4085-10-2 (Protégé B)
Ordonnance confirmant, modifiant ou révoquant une ordonnance d'occupation exclusive à un survivant BIM – Ordonnance confirmant, modifiant ou révoquant une ordonnance d'occupation exclusive à un survivant AAAA-MM-JJ Numéro du Registre E4085-10-2 (Protégé B)
Demandes d'ordonnances en vertu de l'article 21 (occupation exclusive par le survivant) BIM – Demande d'ordonnance d'occupation exclusive en vertu de l'article 21 (survivant) AAAA-MM-JJ Numéro du Registre E4085-10-2 (Protégé B)
Autres dispositions
Ordonnance qui modifie le montant que doit le demandeur ou qui lui est dû en vertu de l'article 28 BIM – Ordonnance modifiant le montant que doit le demandeur ou qui lui est dû AAAA-MM-JJ E4085-10-2 (Protégé B)
Ordonnance qui détermine le droit à une part de la valeur du foyer familial en vertu des articles 28 et 29 BIM – Ordonnance qui détermine le droit à une part de la valeur du foyer familial en vertu des articles 28 et 29 AAAA-MM-JJ E4085-10-2 (Protégé B)
Ordonnance autorisant une prorogation de délai pour la présentation d'une demande d'une part de la valeur BIM – Ordonnance autorisant une prorogation de délai pour la présentation d'une demande d'une part de la valeur AAAA-MM-JJ E4085-10-2 (Protégé B)
Ordonnance autorisant le transfert d'un intérêt ou d'un droit BIM – Ordonnance autorisant le transfert d'un intérêt ou d'un droit AAAA-MM-JJ Numéro du Registre E4085-10-2 (Protégé B)
Ordonnance pour empêcher la dilapidation du droit ou intérêt sur le foyer familial BIM – Ordonnance pour empêcher la dilapidation du droit ou intérêt sur le foyer familial AAAA-MM-JJ Numéro du Registre E4085-10-2 (Protégé B)
Ordonnance d'appliquer une entente écrite BIM – Ordonnance d'appliquer une entente écrite AAAA-MM-JJ Numéro du Registre E4085-10-2 (Protégé B)
Ordonnance modifiant le montant dû au survivant BIM – Ordonnance modifiant le montant dû au survivant AAAA-MM-JJ E4085-10-2 (Protégé B)
Ordonnance qui détermine le droit à une part de la valeur du foyer familial pour le survivant BIM – Ordonnance déterminant le droit à une part de la valeur du foyer familial pour le survivant AAAA-MM-JJ E4085-10-2 (Protégé B)
Ordonnance autorisant une prorogation de délai de 10 mois pour la présentation par le survivant d'une demande d'une part de la valeur BIM – Ordonnance autorisant une prorogation de délai de 10 mois pour la présentation par le survivant d'une demande d'une part de la valeur AAAA-MM-JJ E4085-10-2 (Protégé B)
Ordonnance modifiant les modalités d'une fiducie établie par testament BIM – Ordonnance modifiant les modalités d'une fiducie établie par testament AAAA-MM-JJ E4085-10-2 (Protégé B)
Demandes d'ordonnances concernant les droits de survivant en vertu del'article 36 BIM – Ordonnance en vertu de l'article 36 AAAA-MM-JJ Numéro du Registre E4085-10-2 (Protégé B)
Ordonnance pour empêcher la dilapidation du droit ou intérêt sur le foyer familial (succession) BIM – Ordonnance pour empêcher la dilapidation du droit ou intérêt sur le foyer familial (succession) AAAA-MM-JJ Numéro du Registre E4085-10-2 (Protégé B)
Ordonnance en vue d'appliquer une entente écrite (succession) BIM – Ordonnance en vue d'appliquer une entente écrite (succession) AAAA-MM-JJ Numéro du Registre E4085-10-2 (Protégé B)
Ordonnance déterminant le détenteur d'un intérêt ou d'un droit (succession) BIM – Ordonnance déterminant le détenteur d'un intérêt ou d'un droit (succession) AAAA-MM-JJ Numéro du Registre E4085-10-2 (Protégé B)

Annexe B :

Personnes-ressources

Ministère des Affaires autochtones et du Développement du Nord Canada

Kris Johnson, directeur principal, Direction de la modernisation des terres, 10, rue Wellington, Gatineau (Qc) K1A 0H4,  Kris.Johnson@aadnc-aandc.gc.ca, Tél. : 819-994-7311

Sarah Crowe, gestionnaire, Direction des successions, 15, rue Eddy , Gatineau (Qc)  K1A 0H4,,  Sarah.Crowe@aadnc-aandc.gc.ca, Tél. : 819-934-3118.

Darryl Hargitt, Registraire des terres indiennes, Direction des terres, 10, rue Wellington, Gatineau (Qc) K1A 0H4,  Darryl.Hargitt@aadnc-aandc.gc.ca, Tél. : 819-956-8742.

Cheri Reddin, Directrice, Direction de la gestion des terres des Premières Nations, 10, rue Wellington, Gatineau (Qc) K1A 0H4,  Cheri.Reddin@aadnc-aandc.gc.ca, Tél. : 819-994-2210.

Monica Fuijkschot, directrice, Direction de la gestion de l'information ministérielle, 10, rue Wellington, Gatineau (Qc) K1A 0H4,  Monia.Fuijkschot@aadnc-aandc.gc.ca, Tél. : 819-953-7062.

Manon Robitaille, Préposé à la recherche et à la classification des documents, Opérations de la gestion des documents de la RCN, 10, rue Wellington , Gatineau, (Qc), K1A 0H4,  Manon.Robitaille@aadnc-aandc.gc.ca, Tél. : 819-934-7011.

Gendarmerie royale du Canada

Stephen Thorne, sergent, analyste principal des politiques, Services nationaux de police autochtones, Gendarmerie royale du Canada,  Steve.Thorne@rcmp-grc.gc.ca, Tél. : (613) 843-6305

Kurtis Kamotzki, sergent, analyste principal des politiques et des programmes, Services nationaux de police autochtones, Gendarmerie royale du Canada,  Kurt.Kamotzki@rcmp-grc.gc.ca, Tél. : (613) 843-3389

Centre d'excellence en matière de biens immobiliers matrimoniaux

Centre d'excellence en matière de biens immobiliers matrimoniaux, 1024, rue Mississauga, Curve Lake (Ont.)  K0L 1R0,
Tél. : (705) 657-9992, sans frais : (855) 657-9992, téléc. : (705) 657-2999

Loi sur les foyers familiaux situés dans les réserves et les droits ou intérêts matrimoniaux

Les droits du survivant

Avec la Loi sur les foyers familiaux situés dans les réserves et les droits ou intérêts matrimoniaux (la Loi), les survivants bénéficient désormais de nouveaux droits. Le terme survivant, par rapport à une personne décédée, désigne l'époux ou le conjoint de fait survivant. La présente Loi accorde des droits aux survivants de manière compatible avec la plupart des lois des provinces sur la famille et les successions pour ce qui est des biens immobiliers matrimoniaux.

Le survivant de la succession a 2 options :

  1. Le survivant peut choisir de présenter une demande au tribunal afin de réclamer un montant égal à la moitié de la valeur des intérêts ou droits de la personne décédée dans le foyer familial et d'autres droits ou intérêts matrimoniaux en vertu des règles fédérales provisoires contenues dans la Loi.
  2. Le survivant peut choisir d'hériter selon les dispositions du testament de la personne décédée ou des dispositions de la Loi sur les Indiens concernant les successions pour ce qui est du foyer familial et d'autres intérêts matrimoniaux.

Dans les deux cas, l'option concerne particulièrement le foyer familial ou d'autres droits ou intérêts matrimoniaux. Elle n'empêche pas le survivant d'hériter d'autres biens de la personne décédée, tels que des objets personnels.

Option 1

Pour réclamer les droits et intérêts des survivants en vertu des règles fédérales provisoires contenues dans la Loi, le survivant doit présenter une demande au tribunal dans les 10 mois après le décès de l'époux ou du conjoint de fait. Les survivants peuvent avoir droit à un montant égal à la moitié de la valeur des intérêts ou droits de la personne décédée dans le foyer familial et autres droits ou intérêts matrimoniaux. Un tribunal peut prolonger la période de 10 mois sous les conditions suivantes :

  1. le survivant n'a appris le décès de son époux ou conjoint de fait qu'après l'expiration du délai;
  2. des circonstances indépendantes de sa volonté l'en ont empêché;
  3. l'existence de droits ou intérêts n'est venue à la connaissance du survivant qu'après l'expiration du délai.

Pour faire valoir ses droits de survivant, le demandeur doit faire parvenir des copies de sa demande à certaines personnes susceptibles d'être directement touchées si le tribunal rend l'ordonnance demandée. Si le demandeur est le survivant, il doit faire parvenir sans délai une copie de la demande au ministre et à l'exécuteur du testament ou à l'administrateur de la succession, s'il est connu. Lorsque le demandeur est l'exécuteur du testament ou l'administrateur de la succession, il doit faire parvenir sans délai une copie de la demande au ministre et au survivant.

En outre, l'exécuteur du testament ou l'administrateur de la succession qui reçoit notification d'une telle demande doit en informer les bénéficiaires du testament ou les héritiers de la succession. Si aucun exécuteur ou administrateur n'a été désigné, le ministre doit faire la notification.

Remarque :

  • Une fois que le partage matrimonial est fait, le reste de la succession sera distribué aux autres héritiers ou bénéficiaires conformément au testament ou à l'article 48 de la Loi sur les Indiens.
  • Les dispositions de la Loi sur les Indiens relatives aux successions s'appliqueront si la demande du survivant n'est pas présentée au tribunal dans le délai de dix mois.

Option 2

Le survivant peut hériter conformément aux dispositions du testament ou de la succession du défunt sans avoir à présenter une demande au tribunal en vertu de la Loi sur les foyers familiaux situés dans les réserves et les droits ou intérêts matrimoniaux. Le processus de répartition des actifs, selon les dispositions de la Loi sur les Indiens concernant les successions, ne doit pas avoir lieu avant l'expiration de la période de 10 mois. Par ailleurs, la distribution peut avoir lieu au cours de la période de 10 mois si le survivant indique, par écrit, qu'il choisit d'hériter conformément au testament et non en vertu de la Loi.

Remarque :

  • Si le foyer familial (ou un autre bien) est détenu « conjointement » par les époux ou conjoints de fait, il existe un droit du survivant qui permet que les intérêts de la personne décédée dans le foyer familial soient transférés directement au survivant au moment du décès. De tels biens ne passent pas par l'intermédiaire de la succession (c'est-à-dire, le testament, la succession non testamentaire ou les règles fédérales provisoires de la Loi).

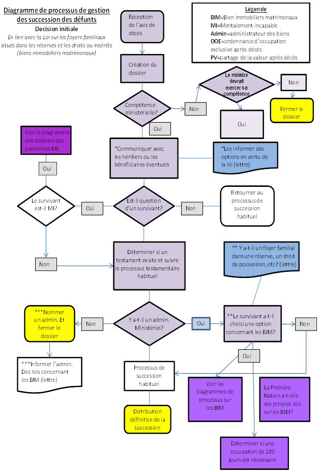
Diagramme de Processus des successions des défunts

Diagramme de Processus des successions des défunts

Guide de gestion des successions touchées par la Loi sur les foyers familiaux situés dans les réserves et les droits ou intérêts matrimoniaux/familiaux (LFFRDIM)

(Élaboré afin d'aider les agents des successions à mettre en œuvre la LFFRDIM)

Scénario Lettre Détails de la succession Étapes Incidence éventuelle de l'article 50 Autre conjoint
1A 1
  • succession sans testament
  • le conjoint de fait (survivant) est membre de la bande
  • la personne décédée détenait des droits ou des intérêts dans le domicile familial/matrimonial
  • la valeur de la succession semble être inférieure à 75 000 $
  • le conjoint de fait a l'option d'être nommé administrateur
  • il y a un autre conjoint
  • écrire au conjoint ou à la conjointe de fait au sujet de la possibilité d'administrer la succession
    • informer le conjoint ou la conjointe de fait au sujet des droits matrimoniaux et des options et s'informer au sujet du domicile matrimonial/familial
    • informer le conjoint ou la conjointe de fait qu'il y a un autre conjoint
Non Oui
1B 1
  • succession sans testament
  • le conjoint de fait (survivant) n'est PAS membre de la bande
  • la personne décédée détenait des droits ou des intérêts dans le domicile familial/matrimonial
  • la valeur de la succession est de moins de 75 000 $
  • le conjoint de fait a l'option d'être administrateur
  • il y a un autre conjoint
  • écrire au conjoint ou à la conjointe de fait au sujet de la possibilité d'administrer la succession et d'expliquer l'article 50 de la Loi sur les Indiens
    • informer le conjoint ou la conjointe de fait au sujet des droits matrimoniaux et des options et s'informer au sujet du domicile matrimonial/familial
    • informer le conjoint ou la conjointe de fait qu'il y a un autre conjoint
Oui Oui
1C Lettres de succession normalisées
  • succession sans testament
  • le conjoint de fait (survivant) est membre de la bande
  • la personne décédée détenait des droits ou des intérêts dans le domicile familial/matrimonial
  • la valeur de la succession semble être inférieure à 75 000 $
  • administrateur du Ministère
  • il y a un autre conjoint
  • écrire au conjoint ou à la conjointe de fait afin de l'informer de la nomination (inclure le dépliant sur la LFFRDIM)
    • informer le conjoint ou la conjointe de fait au sujet des droits matrimoniaux et des options et s'informer au sujet du domicile matrimonial/familial (insérer A)
    • informer le conjoint ou la conjointe de fait qu'il y a un autre conjoint (insérer B)
  • le survivant doit faire un suivi des demandes relatives à la LFFRDIM
  • mettre la succession en attente si le ou la conjoint(e) ou l'époux(se) présente une demande à la cour et signale tout autre héritier
Non Oui
1D Lettres de succession normalisées
  • succession sans testament
  • le conjoint de fait (survivant) n'est PAS membre de la bande
  • la personne décédée détenait des droits ou des intérêts dans le domicile familial/matrimonial
  • la valeur de la succession est inférieure à 75 000 $
  • administrateur du Ministère
  • il n'y a pas un autre conjoint
  • écrire au conjoint ou à la conjointe de fait afin de l'informer au sujet de la nomination (y compris le dépliant sur la LFFRDIM)
    • informer le conjoint ou la conjointe de fait au sujet des droits matrimoniaux et des options et s'informer au sujet du domicile matrimonial/familial et expliquer l'article 50 de la Loi (insérer A)
    • informer le conjoint ou la conjointe de fait qu'il y a un autre conjoint (insérer B)
  • le survivant doit faire un suivi des demandes relatives à la LFFRDIM
  • mettre la succession en attente si le ou la conjoint(e) ou l'époux(se) présente une demande à la cour et fait état d'un autre héritier
Oui Oui
1E 1
  • succession sans testament
  • le conjoint de fait (survivant) est membre de la bande
  • la personne décédée détenait des droits ou des intérêts dans le domicile familial/matrimonial
  • la valeur de la succession semble être inférieure à 75 000 $
  • le conjoint de fait a l'option d'être nommé administrateur
  • il n'y a pas d'autre conjoint
  • écrire au conjoint ou à la conjointe de fait (héritiers) au sujet de la possibilité d'administrer la succession
    • informer le conjoint ou la conjointe de fait au sujet des droits matrimoniaux et des options et s'informer au sujet du domicile matrimonial/familial
Non Non
1F Lettres de succession normalisées
  • succession sans testament
  • le conjoint de fait (survivant) est membre de la bande
  • la personne décédée détenait des droits ou des intérêts dans le domicile familial/matrimonial
  • la valeur de la succession semble être inférieure à 75 000 $
  • administrateur du Ministère
  • il n'y a pas d'autre conjoint
  • écrire au conjoint ou à la conjointe de fait afin de l'informer de la nomination (inclure le dépliant sur la LFFRDIM)
    • informer le conjoint ou la conjointe de fait au sujet des droits matrimoniaux et des options et s'informer au sujet du domicile matrimonial/familial (insérer A)
  • le survivant doit faire un suivi des demandes relatives à la LFFRDIM
  • mettre la succession en attente si le conjoint ou la conjointe présente une demande à la cour
Non Non
1G Lettres de succession normalisées
  • succession sans testament
  • le conjoint de fait (survivant) n'est pas membre de la bande
  • la personne décédée détenait des droits ou des intérêts dans le domicile familial/matrimonial
  • la valeur de la succession semble être inférieure à 75 000 $
  • administrateur du Ministère
  • il n'y a pas d'autre conjoint
  • écrire au conjoint ou à la conjointe de fait afin de l'informer de la nomination (inclure le dépliant sur la LFFRDIM)
    • informer le conjoint ou la conjointe de fait au sujet des droits matrimoniaux et des options et s'informer au sujet du domicile matrimonial/familial et expliquer l'article 50 de la Loi (insérer A)
  • le survivant doit faire un suivi des demandes relatives à la LFFRDIM
  • mettre la succession en attente si le conjoint ou la conjointe présente une demande à la cour
Oui Non
2A 2
  • testament avec exécuteur désigné
  • l'exécuteur testamentaire est un survivant (conjoint de fait ou époux)
  • membre de la bande
  • la personne décédée détenait des droits ou des intérêts dans le domicile familial/matrimonial
  • l'exécuteur/le survivant n'est pas un ayant-droit
  • écrire à l'exécuteur testamentaire au sujet de la possibilité d'administrer la succession
  • insérer le paragraphe si le survivant n'est pas un ayant-droit
Non Non
2B 2
  • testament avec exécuteur désigné
  • l'exécuteur testamentaire n'est pas un survivant
  • la personne décédée détenait des droits ou des intérêts dans le domicile familial/matrimonial
  • le survivant n'est pas un ayant-droit
  • le survivant est membre de la bande
  • écrire à l'exécuteur testamentaire au sujet de la possibilité d'administrer la succession
  • insérer le paragraphe « si le survivant n'est pas un ayant-droit »
Non Non
3A 3
  • testament avec exécuteur désigné
  • l'exécuteur testamentaire n'est pas un survivant
  • la personne décédée détenait des droits ou des intérêts dans le domicile familial/matrimonial
  • le survivant est un ayant-droit
  • le survivant est membre de la bande
  • il y a un autre conjoint
  • écrire à l'exécuteur testamentaire au sujet de la possibilité d'administrer la succession (lettre 3)
    • informer l'époux ou le conjoint de fait au sujet des droits matrimoniaux et des options et s'informer au sujet du domicile matrimonial/familial
    • informer l'exécuteur testamentaire et le conjoint de fait qu'il y a un autre conjoint
Non Oui
3B 3
  • testament avec exécuteur désigné
  • l'exécuteur testamentaire n'est pas un survivant
  • le survivant est un ayant-droit
  • le survivant est membre de la bande
  • il n'y a pas d'autre conjoint
  • écrire à l'exécuteur testamentaire au sujet de la possibilité d'administrer la succession (lettre 3)
  • informer l'époux ou le conjoint de fait au sujet des droits matrimoniaux et des options et s'informer au sujet du domicile matrimonial/familial
Non Non
4A 4 et 7
  • testament avec exécuteur désigné qui n'est pas disposé à administrer la succession OU est décédé
  • le survivant n'est pas un ayant-droit
  • écrire aux ayant-droit au sujet de la possibilité d'administrer la succession (lettre 4)
  • informer l'époux ou le conjoint de fait au sujet des droits matrimoniaux et des options et s'informer au sujet du domicile matrimonial/familial (lettre 7)
Non Non
5A 5
  • testament sans exécuteur testamentaire OU exécuteur désigné qui n'est pas disposé à administrer la succession ou est décédé
  • le survivant est un ayant-droit
  • la personne décédée détenait des droits ou des intérêts dans le domicile familial/matrimonial
  • le survivant est membre de la bande
  • il y a un autre conjoint
  • écrire aux ayant-droit au sujet de la possibilité d'administrer la succession (lettre 5)
  • informer l'époux ou le conjoint de fait au sujet des droits matrimoniaux et des options et s'informer au sujet du domicile matrimonial/familial
Non Oui
5B 5
  • testament sans exécuteur testamentaire OU exécuteur désigné qui n'est pas disposé à administrer la succession ou est décédé
  • le survivant est un ayant-droit
  • le survivant est membre de la bande
  • la personne décédée détenait des droits ou des intérêts dans le domicile familial/matrimonial
  • il n'y a pas d'autre conjoint
  • écrire aux ayant-droit au sujet de la possibilité d'administrer la succession (lettre 5)
  • informer l'époux ou le conjoint de fait au sujet des droits matrimoniaux et des options et s'informer au sujet du domicile matrimonial/familial
Non Non
6 6
  • testament avec exécuteur désigné
  • l'exécuteur testamentaire est un survivant
  • le survivant est un ayant-droit
  • Le survivant n'est pas membre de la bande
  • il y a un autre conjoint
  • écrire à l'exécuteur testamentaire au sujet de la possibilité d'administrer la succession (lettre 6); inclure un paragraphe sur l'autre conjoint
  • informer l'époux ou le conjoint de fait au sujet des droits matrimoniaux et des options et s'informer au sujet du domicile matrimonial/familial
Oui Oui

Les lettres

Suivis importants pour les administrateurs du Ministère au sujet des dispositions de la LFFRDIM

Ajout – lettre A

Par ailleurs, en collaboration avec les membres, les collectivités et les groupes des Premières Nations, AADNC a élaboré des lois et règlements afin de combler le vide juridique inacceptable et de longue date quant aux droits des conjoints survivants de résider dans le logement familial ou de réclamer un intérêt à cet égard (par exemple). Veuillez consulter le dépliant ci-joint pour obtenir plus de renseignements concernant la Loi sur les domiciles familiaux situés dans les réserves et les droits ou intérêts matrimoniaux.

Ajout – lettre B

Insérer s'il y a un autre conjoint et une bande relevant de la LGTPN

Nous disposons d'information qui démontre que [NOM] est l'époux(se) de la personne décédée. Il est probable que cette loi touche vos droits si vous êtes le survivant (conjoint(e) de fait). Nous vous encourageons à consulter un avocat pour déterminer s'il faut invoquer la Loi sur les Indiens ou la Loi sur les domiciles familiaux situés dans les réserves et les droits ou intérêts matrimoniaux/familiaux pour faire valoir vos droits. Veuillez prendre note que vous n'avez que dix mois après la date du décès pour déposer votre demande auprès de la cour concernant le domicile familial. Si le délai est expiré, vous pouvez demander à la cour de vous accorder une prolongation.

Insérer s'il y a un autre conjoint

[Nous disposons d'information qui démontre que [NOM] est l'époux(se) de la personne décédée.] Nous vous encourageons à communiquer avec la bande pour obtenir des renseignements sur les terres de la réserve qui appartenaient à la personne décédée et sur les dispositions sur les biens immobiliers matrimoniaux en vertu du code foncier de la bande. À titre de survivant (conjoint de fait), vos droits peuvent être touchés par ces dispositions.

Insérer s'il y a un autre conjoint et si la Première Nation dispose de sa propre loi sur les BIM en vertu de la LFFRDIM

[Nous disposons d'information qui démontre que [NOM] est l'époux(se) de la personne décédée.] Nous vous encourageons à communiquer avec la bande pour obtenir des renseignements sur les terres de la réserve qui appartenaient à la personne décédée et sur les dispositions sur les biens immobiliers matrimoniaux en vertu du code foncier de la bande. À titre de survivant (conjoint de fait), vos droits peuvent être touchés par ces dispositions.

Lettre 1

L'HÉRITIER EST UN SURVIVANT ET NON-MEMBRE
(ET IL Y A UN AUTRE CONJOINT OU NON)

Votre dossier :
Notre dossier :

DATE
NOM
ADRESSE
VILLE (PROVINCE) CODE POSTAL

Madame/Monsieur,

Objet : [NOM DE LA PERSONNE DÉCÉDÉE]

À titre d'agent des successions à Affaires autochtones et Développement du Nord Canada (AADNC), je m'occupe des dossiers de succession des membres des Premières Nations décédés qui vivaient dans les réserves. J'ai été récemment informé du décès de votre conjoint(e) et vous prie d'accepter nos sincères condoléances pour la perte que vous avez subie.

[Nom] était membre des Premières Nations et vivait dans la réserve. Par conséquent, les règles juridiques qui s'appliquent à sa succession sont prévues par la Loi sur les Indiens et non par les lois de la province de [province ou territoire]. En vertu de la Loi sur les Indiens, une personne doit être nommée par le ministre des Affaires autochtones et Développement du Nord canadien pour administrer la succession.

Vous êtes un(e)héritier(ère) et je vous écris pour savoir de quelle façon vous voulez procéder quant à la succession de [Nom].

Voici donc les deux options qui s'offrent à vous. Veuillez en choisir une seule :

  • Si vous consentez à devenir l'administrateur(trice) de la succession de votre conjoint(e) et vous êtes en mesure de le faire, veuillez remplir les parties XX, XX et XX du formulaire Demande d'administration ci-joint, et me le retourner. Si vous déposez la demande et que vous êtes nommé(e), je vous transmettrai un document juridique confirmant que vous avez été officiellement nommé(e) pour vous occuper de la succession.

OU :

  • Si vous n'êtes pas en mesure de devenir l'administrateur(trice) (ou si vous préférez ne pas le faire), vous pourriez désigner une autre personne. Veuillez remplir les parties XX et XX du formulaire Demande d'administration ci-joint, et demander à la personne que vous aurez choisie de remplir les parties XX et XX pour prouver qu'elle accepte de s'occuper de la succession.

Insérer - si le/la conjoint(e) de fait n'est pas membre

En vertu de l'article 50 de la Loi sur les Indiens, étant donné que vous n'êtes pas membre de la [bande XX], vous n'avez pas le droit de détenir un titre de propriété dans la réserve. Nous avons adopté des politiques qui abordent la manière de régler cette question et nous en discuterons en détail avec vous à une date ultérieure.

Insérer - si la Première Nation n'est pas assujettie à la Loi sur la gestion des terres des Premières Nations (LGTPN) ou ne dispose pas de sa propre Loi sur les biens immobiliers matrimoniaux (BIM) en vertu de la Loi sur les foyers familiaux situés dans les réserves et les droits ou intérêts matrimoniaux.

Par ailleurs, en collaboration avec les membres, les collectivités et les groupes des Premières Nations, AADNC a élaboré une loi afin de combler le vide juridique inacceptable et de longue date quant aux droits du conjoint survivant de résider dans le logement familial ou de réclamer un intérêt à cet égard (par exemple). Veuillez consulter le dépliant ci-joint pour obtenir plus de renseignements concernant la Loi sur les foyers familiaux situés dans les réserves et les droits ou intérêts matrimoniaux

Insérer - s'il y a un autre époux

Nous détenons de l'information qui montre que [NOM] est le/la conjoint(e) de la personne décédée. Il est probable que cette loi touche vos droits si vous êtes le survivant (conjoint(e) de fait). Nous vous encourageons à consulter un avocat pour déterminer s'il faut invoquer la Loi sur les Indiens ou la Loi sur les foyers familiaux situés dans les réserves et les droits ou intérêts matrimoniaux pour faire valoir vos droits. Veuillez prendre note que vous n'avez que dix mois après la date du décès pour déposer votre demande auprès de la cour concernant le foyer familial. Si le délai est expiré, vous pouvez demander à la cour de vous accorder une prolongation.

Insérer - si la bande est assujettie à la LGTPN

Nous détenons de l'information qui montre que [NOM] est (l'époux(se)) de la personne décédée. Nous vous encourageons à communiquer avec la bande pour obtenir de l'information au sujet des terres de la réserve qui sont enregistrées au nom de la personne décédée et des dispositions de la loi régissant les biens immobiliers matrimoniaux (BIM) en vertu du code foncier de la bande. Si vous êtes un survivant (conjoint(e) de fait), il est probable que vos droits soient touchés par ces dispositions.

Insérer - si la Première Nation dispose de sa propre Loi sur les biens immobiliers matrimoniaux (BIM) en vertu de la Loi sur les foyers familiaux situés dans les réserves et les droits ou intérêts matrimoniaux

Nous détenons de l'information qui montre que [NOM] est (l'époux(se)) de la personne décédée. Nous vous invitons à communiquer avec votre bande pour obtenir de l'information au sujet des terres de la réserve qui sont enregistrées au nom de la personne décédée. De plus, si vous êtes un survivant (conjoint(e) de fait), il est probable que vos droits soient touchés par les dispositions énoncées à la loi sur les biens immobiliers matrimoniaux de votre bande.

Il appartient au ministre de désigner un administrateur pour s'occuper de la succession de votre conjoint(e) à moins que vous choisissiez de transférer la compétence à la province.

Étant donné qu'il est probable que cette question touche vos droits, vous voudrez peut-être consulter un avocat à ce sujet.

Veuillez prendre votre décision et m'en informer d'ici 30 jours. Si vous avez des questions, veuillez communiquer avec moi par téléphone ou par courriel.

Veuillez agréer, Madame/Monsieur, mes salutations distinguées.

Nom :
Titre :
Téléphone (ligne directe) :
Courriel : Votre.Nom@aandc-aadnc.gc.ca

p.j. Formulaire Demande d'administration
Dépliant sur les BIM

Lettre 2

L'exécuteur testamentaire est/n'est pas le survivant et le survivant n'est pas bénéficiaire

Votre dossier :
Notre dossier :

DATE
NOM
ADRESSE
VILLE (PROVINCE) CODE POSTAL

Madame/Monsieur,

Objet : [NOM DE LA PERSONNE DÉCÉDÉE]

À titre d'agent des successions à Affaires autochtones et Développement du Nord Canada (AADNC), je m'occupe des dossiers de succession des membres des Premières Nations décédés qui vivaient dans les réserves. J'ai été récemment informé du décès de [nom] et vous prie d'accepter nos sincères condoléances pour la perte que vous avez subie.

[NOM] était membre des Premières Nations et vivait dans la réserve. Par conséquent, les règles juridiques qui s'appliquent à sa succession sont prévues par la Loi sur les Indiens et non par les lois de la province de [province ou territoire]. Lorsque [NOM] a fait son testament, il/elle vous a nommé en tant qu'exécuteur testamentaire. Cependant, afin de vous permettre d'exécuter les souhaits exprimés dans le testament, vous devez déposer une demande afin de confirmer votre désignation en tant qu'exécuteur testamentaire, et c'est la raison pour laquelle je vous écris maintenant. Si vous déposez une demande et que vous êtes nommé(e), vous recevrez de notre part un document juridique qui confirme que le testament est valide et que vous avez été nommé(e) officiellement pour vous occuper de la succession.

Voici donc les deux options qui s'offrent à vous. Veuillez en choisir une seule :

  • Si vous consentez à devenir l'exécuteur testamentaire de la succession de [NOM] et vous êtes en mesure de le faire, veuillez remplir le formulaire Demande d'approbation de testament ci-joint, et me le retourner [AJOUTER S'IL Y A LIEU avec le testament original de [NOM]. Je vous retournerai le testament original accompagné d'un document confirmant que vous êtes l'exécuteur testamentaire de la succession officiellement nommé].

OU :

  • Si pour une raison ou une autre vous n'êtes pas en mesure de devenir l'exécuteur testamentaire de la succession de [NOM], veuillez remplir le formulaire Renonciation par l'Exécuteur/Administrateur ci-joint et me le retourner. Je consulterai ensuite les personnes dont les noms figurent au testament afin de voir si l'une d'elles consent à agir en tant qu'exécuteur testamentaire.

Insérer - s'il y a un autre conjoint(e) ET si la Première Nation n'est pas assujettie à la Loi sur la gestion des terres des Premières Nations (LGTPN) ou ne dispose pas de sa propre loi sur les biens immobiliers matrimoniaux (BIM) en vertu de la Loi

Par ailleurs, en collaboration avec les membres, les collectivités et les groupes des Premières Nations, AADNC a élaboré une loi afin de combler le vide juridique inacceptable et de longue date quant aux droits du conjoint survivant de résider dans le logement familial ou de réclamer un intérêt à cet égard (par exemple). Veuillez consulter le dépliant ci-joint pour obtenir plus de renseignements concernant la Loi sur les foyers familiaux situés dans les réserves et les droits ou intérêts matrimoniaux

Insérer - si l'exécuteur testamentaire n'est pas le survivant

Nous détenons de l'information qui montre que [NOM] est (l'époux(se)/le/la conjoint(e) de fait) de la personne décédée. Des droits et des protections sont prévus pour les époux ou conjoints de fait concernant les biens immobiliers matrimoniaux dans les réserves en vertu de cette loi. Selon certains de ces droits et protections, un époux ou conjoints de fait peut demander à la cour d'émettre une ordonnance pour obtenir l'occupation exclusive à court ou à long terme du foyer familial. Cette mesure législative pourrait toucher votre administration de la succession s'il existe (un/une époux(se)/conjoint(e) de fait) qui n'a pas été nommé en tant que bénéficiaire dans le testament. Le conjoint survivant (époux(se)/conjoint(e) de fait) dispose d'un délai de 10 mois après la date du décès pour déposer une demande auprès de la cour concernant le foyer familial. Si le délai est expiré, il peut demander à la cour de lui accorder une prolongation.

Insérer - si la bande est assujettie à la LGTPN

Nous détenons de l'information qui montre que [NOM] est (l'époux(se)/le/la conjoint(e) de fait) de la personne décédée. Nous vous encourageons à communiquer avec votre bande pour obtenir de l'information au sujet des terres de la réserve qui sont enregistrées au nom de la personne décédée et des dispositions de la Loi régissant les biens immobiliers matrimoniaux (BIM) en vertu du code foncier de la bande. (Comme il existe un(e) survivant(e) (époux(se) ou conjoint(e) de fait) il se pourrait que ces dispositions aient une incidence sur l'administration de la succession.)

OU :

(Puisque vous êtes (l'époux(se) ou le/la conjoint(e) de fait) survivant(e), il est probable que vos droits soient touchés par ces dispositions.)

Insérer - si la Première Nation dispose de sa propre loi sur les biens immobiliers matrimoniaux (BIM) en vertu de la Loi sur les foyers familiaux situés dans les réserves et les droits ou intérêts matrimoniaux

Nous détenons de l'information qui montre que [NOM] est (l'époux(se)/le/la conjoint(e) de fait) de la personne décédée. Nous vous invitons à communiquer avec la bande pour obtenir de l'information au sujet des terres de la réserve qui sont enregistrées au nom de la personne décédée. De plus, puisqu'il existe un(e) (époux(se) ou conjoint(e) de fait), il est probable que votre administration de la succession soit influencée par les dispositions énoncées à la loi sur les biens immobiliers matrimoniaux de la bande OU (Puisque vous êtes (l'époux(se) ou le/la conjoint(e) de fait) survivant(e), il est probable que votre administration de la succession et vos droits soient touchés par les dispositions de la loi sur les biens matrimoniaux de votre Première Nation.)

Veuillez prendre note qu'il revient au ministre de désigner un administrateur pour s'occuper de la succession de [NOM], à moins que vous choisissiez de transférer la compétence à la province.

Veuillez déterminer si vous souhaitez ou non agir en tant qu'exécuteur testamentaire et m'en informer d'ici 30 jours. Si vous avez des questions, veuillez communiquer avec moi par téléphone ou par courriel.

Veuillez agréer, Madame/Monsieur, mes salutations distinguées.

Nom :
Titre :
Téléphone (ligne directe) :
Courriel : Votre.Nom@aandc-aadnc.gc.ca

p.j. Formulaire Demande d'approbation du testament
Formulaire Renonciation par l'Exécuteur/Administrateur
Dépliant sur les BIM

Lettre 3

L'exécuteur testamentaire n'est pas le survivant et le survivant est bénéficiaire,
(il y a un autre conjoint)


Votre dossier :
Notre dossier :

DATE
NOM
ADRESSE
VILLE (PROVINCE) CODE POSTAL

Madame/Monsieur,

Objet : [NOM DE LA PERSONNE DÉCÉDÉE]

À titre d'agent des successions à Affaires autochtones et Développement du Nord Canada (AADNC), je m'occupe des dossiers de succession des membres des Premières Nations décédés qui vivaient dans les réserves. J'ai été récemment informé du décès de [NOM] et vous prie d'accepter nos sincères condoléances pour la perte que vous avez subie.

[NOM] était membre des Premières Nations et vivait dans la réserve. Par conséquent, les règles juridiques qui s'appliquent à sa succession sont prévues par la Loi sur les Indiens et non par les lois de la province de [province ou territoire].

Lorsque [NOM] a fait son testament, il/elle vous a nommé en tant qu'exécuteur testamentaire. Cependant, afin de vous permettre d'exécuter les souhaits exprimés dans le testament, vous devez déposer une demande afin de confirmer votre désignation en tant qu'exécuteur testamentaire, et c'est la raison pour laquelle je vous écris maintenant. Si vous déposez une demande et que vous êtes nommé(e), vous recevrez de notre part un document juridique qui confirme que le testament est valide et que vous avez été nommé officiellement pour vous occuper de la succession.

Voici donc les deux options qui s'offrent à vous. Veuillez en choisir une seule :

  • Si vous consentez à devenir l'exécuteur testamentaire de la succession de [la personne décédée] et vous êtes en mesure de le faire, veuillez remplir le formulaire Demande d'approbation de testament ci-joint, et me le retourner [AJOUTER S'IL Y A LIEU avec le testament original de [NOM]. Je vous retournerai le testament original accompagné d'un document confirmant que vous êtes l'exécuteur testamentaire de la succession officiellement nommé].

OU :

  • Si pour une raison ou une autre vous n'êtes pas en mesure de devenir l'exécuteur testamentaire de la succession de [NOM], veuillez remplir le formulaire Renonciation par L'Exécuteur/Administrateur ci-joint et me le retourner. Je consulterai ensuite les personnes dont les noms figurent au testament afin de voir si l'une d'elles consent à agir en tant qu'exécuteur testamentaire.

Insérer - si la Première Nation n'est pas assujettie à la Loi sur la gestion des terres des Premières Nations (LGTPN) ou ne dispose pas de sa propre loi sur les biens immobiliers matrimoniaux (BIM) en vertu de la Loi sur les foyers familiaux situés dans les réserves et les droits ou intérêts matrimoniaux.

Par ailleurs, en collaboration avec les membres, les collectivités et les groupes des Premières Nations, AADNC a élaboré une loi afin de combler le vide juridique inacceptable et de longue date quant aux droits du conjoint survivant de résider dans le logement familial ou de réclamer un intérêt à cet égard (par exemple). Veuillez consulter le dépliant ci-joint pour obtenir plus de renseignements concernant la Loi sur les foyers familiaux situés dans les réserves et les droits ou intérêts matrimoniaux.

Insérer - s'il y a un autre conjoint ET si la Première Nation n'est pas assujettie à la Loi sur la gestion des terres des Premières Nations (LGTPN) ou ne dispose pas de sa propre loi sur les biens immobiliers matrimoniaux (BIM) en vertu de la Loi.

Nous détenons de l'information qui montre que [NOM] est (l'époux(se)) de la personne décédée et que [NOM] en est (le/la conjoint(e) de fait). Des droits et des protections sont prévus pour les époux ou conjoints de fait concernant les biens immobiliers matrimoniaux dans les réserves en vertu de cette loi. Selon certains de ces droits et protections, un époux ou conjoint de fait peut demander à la cour d'émettre une ordonnance pour obtenir l'occupation exclusive à court ou à long terme du foyer familial. Cette mesure législative pourrait toucher votre administration de la succession s'il y a un(e) (époux(se)/conjoint(e) de fait) qui n'a pas été nommé en tant que bénéficiaire dans le testament. (L'époux(se)/le/la conjoint(e) de fait) dispose d'un délai de 10 mois après la date du décès pour déposer une demande auprès de la cour concernant le foyer familial. Si le délai est expiré, il peut demander à la cour de lui accorder une prolongation.

Insérer- si la bande est assujettie à la LGTPN

Nous détenons de l'information qui montre que [NOM] est (l'époux(se)/le/la conjoint(e) de fait) et qu'il/elle n'est pas nommé comme bénéficiaire dans le testament. OU Nous détenons de l'information qui montre que [NOM] est (l'époux(se)) de la personne décédée et que [NOM] en est (le/la conjoint(e) de fait) et qu'ils/elles ne sont pas nommés(ées) dans comme bénéficiaire dans le testament. Nous vous encourageons à communiquer avec la bande pour obtenir de l'information au sujet des terres de la réserve qui sont enregistrées au nom de la personne décédée et des dispositions de la loi régissant les biens immobiliers matrimoniaux (BIM) en vertu du code foncier de la bande. Il se pourrait que ces dispositions aient une incidence sur votre administration de la succession puisque qu'il existe (un(e) époux(se)/conjoint(e) de fait), qui n'a pas été nommé(e) comme bénéficiaire dans le testament.

Insérer - si la Première Nation dispose de sa propre loi sur les biens immobiliers matrimoniaux (BIM) en vertu de la Loi sur les foyers familiaux situés dans les réserves et les droits ou intérêts matrimoniaux

Nous détenons de l'information qui montre que [NOM] est (l'époux(se)/le/la conjoint(e) de fait) de la personne décédée et il/elle n'est pas nommé(e) en tant que bénéficiaire dans le testament.

OU :

Nous détenons de l'information qui montre que [NOM] est (l'époux(se)) de la personne décédée et que [NOM] en est (le/la conjoint(e) de fait) et qu'ils/elles ne sont pas nommés(ées) dans comme bénéficiaire dans le testament. Nous vous invitons à communiquer avec la bande pour obtenir de l'information au sujet des terres de la réserve qui sont enregistrées au nom de la personne décédée. Il se pourrait que ces dispositions aient une incidence sur l'administration de la succession parce qu'il existe (un(e) époux(se)/conjoint(e) de fait) qui n'a pas été nommé(e) comme bénéficiaire dans le testament.

Veuillez prendre note qu'il revient au ministre de désigner un administrateur pour s'occuper de la succession de [NOM de la personne décédée], à moins que vous choisissiez de transférer la compétence à la province.

Veuillez prendre votre décision et m'en informer d'ici 30 jours. Si vous avez des questions, veuillez communiquer avec moi par téléphone ou par courriel.

Veuillez agréer, Madame/Monsieur, mes salutations distinguées.

Nom :
Titre :
Téléphone (ligne directe) :
Courriel : Votre.Nom@aandc-aadnc.gc.ca

p.j. Formulaire Demande d'approbation du testament
Formulaire Renonciation par l'Exécuteur/Administrateur
Dépliant sur les BIM

Lettre 4

Aucun exécuteur testamentaire nommé/exécuteur testamentaire non consentant/décédé
(le survivant n'est pas parmi les bénéficiaires)

Votre dossier :
Notre dossier :

DATE
NOM
ADRESSE
VILLE (PROVINCE) CODE POSTAL

Madame/Monsieur,

Objet : [NOM DE LA PERSONNE DÉCÉDÉE]

À titre d'agent des successions à Affaires autochtones et Développement du Nord Canada (AADNC), je m'occupe des dossiers de succession des membres des Premières Nations décédés qui vivaient dans les réserves. J'ai été récemment informé du décès de [NOM] et vous prie d'accepter nos sincères condoléances pour la perte que vous avez subie.

[NOM] était membre des Premières Nations et vivait dans la réserve. Par conséquent, les règles juridiques qui s'appliquent à sa succession sont prévues par la Loi sur les Indiens et non par les lois de la province de [province ou territoire].

J'ai reçu une copie du testament de [NOM]. [Aucun exécuteur testamentaire n'a été nommé dans le testament]

OU :

[L'exécuteur testamentaire nommé dans testament est décédé/m'a informé qu'il/elle n'est pas en mesure de s'occuper de la succession]. Afin de permettre l'exécution des souhaits exprimés dans le testament, une personne doit être nommée pour s'occuper de la succession, et c'est pour cette raison que je vous écris maintenant. J'ai également envoyé la même lettre aux autres personnes nommées dans le testament de [NOM]. Veuillez vous consulter, décider qui s'occupera de la succession de [NOM], et m'informer quant à votre décision. Si vous le voulez, deux personnes peuvent demander de s'occuper ensemble de la succession.

Voici donc les deux options qui s'offrent à vous. Veuillez en choisir une seule :

  • Si vous souhaitez demander de vous occuper de la succession de [NOM], veuillez remplir les parties XX, XX et XX du formulaire Demande d'administration d'une succession avec testament annexé ci-joint et me le retourner.

OU

  • Si vous souhaitez choisir quelqu'un d'autre pour s'occuper de la succession de la [NOM], veuillez remplir les parties XX du formulaire Demande d'administration d'une succession avec testament annexé, et demander à la personne que vous avez choisie de remplir les parties XX et XX, pour prouver qu'elle accepte de s'occuper de la succession.

Insérer - si la Première Nation n'est pas assujettie à la Loi sur la gestion des terres des Premières Nations (LGTPN) ou ne dispose pas de sa propre loi sur les biens immobiliers matrimoniaux (BIM) en vertu de la Loi sur les foyers familiaux situés dans les réserves et les droits ou intérêts matrimoniaux.

Par ailleurs, en collaboration avec les membres, les collectivités et les groupes des Premières Nations, AADNC a élaboré une loi afin de combler le vide juridique inacceptable et de longue date quant aux droits du conjoint survivant de résider dans le logement familial ou de réclamer un intérêt à cet égard (par exemple). Veuillez consulter le dépliant ci-joint pour obtenir plus de renseignements concernant la Loi sur les foyers familiaux situés dans les réserves et les droits ou intérêts matrimoniaux.

Nous détenons de l'information qui montre que [NOM] est (l'époux(se)/le/la conjoint(e) de fait) de la personne décédée. Des droits et des protections sont prévus pour les époux ou conjoints de fait concernant les biens immobiliers matrimoniaux dans les réserves en vertu de cette loi. Selon certains de ces droits et protections, un époux ou conjoint de fait peut demander à la cour d'émettre une ordonnance pour obtenir l'occupation exclusive à court ou à long terme du foyer familial. Cette mesure législative pourrait avoir une incidence sur l'administration de la succession s'il existe (un(e) époux(se)/conjoint(e) de fait) qui n'a pas été nommé(e) en tant que bénéficiaire dans le testament. Le(s)/la survivant(e)(s) dispose(ent) d'un délai de 10 mois après la date du décès pour déposer une demande auprès de la cour concernant le foyer familial. Si le délai est expiré, il peut demander à la cour de lui accorder une prolongation.

Étant donné qu'il est probable que cette question touche vos droits, vous voudrez peut-être consulter un avocat à ce sujet.

Insérer- si la bande est assujettie à la LGTPN

Nous détenons de l'information qui montre que [NOM] est (l'époux(se)/le/la conjoint(e) de fait) de la personne décédée. Nous vous encourageons à communiquer avec la bande pour obtenir de l'information au sujet des terres de la réserve qui sont enregistrées au nom de la personne décédée et des dispositions de la loi régissant les biens immobiliers matrimoniaux (BIM) en vertu du code foncier de la bande. Si vous êtes un survivant (époux(se) ou conjoint(e) de fait), il est probable que vos droits soient touchés par ces dispositions. Cette loi pourrait également avoir une incidence sur l'administration de la succession s'il existe un époux(se)/conjoint(e) de fait qui n'a pas été nommé(e) comme bénéficiaire dans le testament.

Insérer- si la Première Nation dispose de sa propre loi sur les biens immobiliers matrimoniaux (BIM) en vertu de la Loi sur les foyers familiaux situés dans les réserves et les droits ou intérêts matrimoniaux

Nous détenons de l'information qui montre que [NOM] est (l'époux(se)/le/la conjoint(e) de fait) de la personne décédée. Nous vous invitons à communiquer avec la bande pour obtenir de l'information au sujet des terres de la réserve qui sont enregistrées au nom de la personne décédée. De plus, si vous êtes un survivant (époux(se) ou conjoint(e) de fait), il est probable que vos droits soient touchés par les dispositions énoncées à la loi sur les biens immobiliers matrimoniaux de votre bande. Cette loi pourrait également avoir une incidence sur l'administration de la succession s'il existe un(e) époux(se)/conjoint(e) de fait qui n'a pas été nommé(e) comme bénéficiaire dans le testament.

Veuillez prendre note qu'il revient au ministre de désigner un administrateur pour s'occuper de la succession de [NOM de la personne décédée], à moins que vous choisissiez de transférer la compétence à la province.

Veuillez prendre votre décision et m'en informer d'ici 30 jours. Si vous avez des questions, veuillez communiquer avec moi par téléphone ou par courriel.

Veuillez agréer, Madame/Monsieur, mes salutations distinguées.

Nom :
Titre :
Téléphone (ligne directe) :
Courriel : Votre.Nom@aandc-aadnc.gc.ca

p.j. Formulaire Demande d'Administration
Dépliant sur les BIM

Lettre 5

Aucun exécuteur testamentaire nommé/exécuteur testamentaire non consentant/décédé
(le conjoint survivant est parmi les bénéficiaires et il y a un autre conjoint)

Votre dossier :
Notre dossier :

DATE
NOM
ADRESSE
VILLE (PROVINCE) CODE POSTAL

Madame/Monsieur,

Objet : [NOM DE LA PERSONNE DÉCÉDÉE]

À titre d'agent des successions à Affaires autochtones et Développement du Nord Canada (AADNC), je m'occupe des dossiers de succession des membres des Premières Nations décédés qui vivaient dans les réserves. J'ai été récemment informé du décès de [NOM] et vous prie d'accepter nos sincères condoléances pour la perte que vous avez subie.

[Nom] était membre des Premières Nations et vivait dans la réserve. Par conséquent, les règles juridiques qui s'appliquent à sa succession sont prévues par la Loi sur les Indiens et non par les lois de la province de [province ou territoire].

J'ai reçu une copie du testament de [NOM]. [Aucun exécuteur testamentaire n'a été nommé dans le testament]

OU 

[L'exécuteur testamentaire nommé dans testament est décédé/m'a informé qu'il/elle n'est pas en mesure de s'occuper de la succession]. Afin de permettre l'exécution des souhaits exprimés dans le testament, une personne doit être nommée pour s'occuper de la succession, et c'est pour cette raison que je vous écris maintenant. J'ai également envoyé la même lettre aux autres personnes nommées dans le testament de [NOM]. Veuillez vous consulter, décider qui s'occupera de la succession de [NOM], et m'informer quant à votre décision. Si vous le voulez, deux personnes peuvent demander de s'occuper ensemble de la succession.

Voici donc les deux options qui s'offrent à vous. Veuillez en choisir une seule :

  • Si vous souhaitez demander de vous occuper de la succession de [NOM], veuillez remplir les parties XX, XX et XX du formulaire Demande d'administration d'une succession avec testament annexé ci-joint et me le retourner.

OU 

  • Si vous souhaitez choisir quelqu'un d'autre pour s'occuper de la succession de la [NOM], veuillez remplir les parties XX du formulaire Demande d'administration d'une succession avec testament annexé, et demander à la personne que vous avez choisie de remplir les parties XX et XX, pour prouver qu'elle accepte de s'occuper de la succession.

Insérer - si la Première Nation n'est pas assujettie à la Loi sur la gestion des terres des Premières Nations (LGTPN) ou ne dispose pas de sa propre loi sur les biens immobiliers matrimoniaux (BIM) en vertu de la Loi sur les foyers familiaux situés dans les réserves et les droits ou intérêts matrimoniaux.

Par ailleurs, en collaboration avec les membres, les collectivités et les groupes des Premières Nations, AADNC a élaboré une loi afin de combler le vide juridique inacceptable et de longue date quant aux droits du conjoint survivant de résider dans le logement familial ou de réclamer un intérêt à cet égard (par exemple). Veuillez consulter le dépliant ci-joint pour obtenir plus de renseignements concernant la Loi sur les foyers familiaux situés dans les réserves et les droits ou intérêts matrimoniaux.

Nous détenons de l'information qui montre que [NOM] est (l'époux(se)/le/la conjoint(e) de fait) de la personne décédée. Des droits et des protections sont prévus pour les époux ou conjoints de fait concernant les biens immobiliers matrimoniaux dans les réserves en vertu de cette loi. Selon certains de ces droits et protections, un époux ou conjoint de fait peut demander à la cour d'émettre une ordonnance pour obtenir l'occupation exclusive à court ou à long terme du foyer familial. Cette mesure législative pourrait avoir une incidence sur l'administration de la succession s'il existe (un(e) époux(se)/conjoint(e) de fait) qui n'a pas été nommé(e) en tant que bénéficiaire dans le testament. Le(s)/la survivant(e)(s) dispose(ent) d'un délai de 10 mois après la date du décès pour déposer une demande auprès de la cour concernant le foyer familial. Si le délai est expiré, il peut demander à la cour de lui accorder une prolongation.

Étant donné qu'il est probable que cette question touche vos droits, vous voudrez peut-être consulter un avocat à ce sujet.

Insérer - si la bande est assujettie à la LGTPN

Nous détenons de l'information qui montre que [NOM] est (l'époux(se)/le/la conjoint(e) de fait) de la personne décédée. Nous vous encourageons à communiquer avec la bande pour obtenir de l'information au sujet des terres de la réserve qui sont enregistrées au nom de la personne décédée et des dispositions de la loi régissant les biens immobiliers matrimoniaux (BIM) en vertu du code foncier de la bande. Cette loi pourrait avoir une incidence sur l'administration de la succession s'il existe un(e) époux(se)/conjoint(e) de fait qui n'a pas été nommé(e) comme bénéficiaire dans le testament.

Insérer - si la Première Nation dispose de sa propre loi sur les biens immobiliers matrimoniaux (BIM) en vertu de la Loi sur les foyers familiaux situés dans les réserves et les droits ou intérêts matrimoniaux

Nous détenons de l'information qui montre que [NOM] est (l'époux(se)/le/la conjoint(e) de fait) de la personne décédée. Nous vous invitons à communiquer avec la bande pour obtenir de l'information au sujet des terres de la réserve qui sont enregistrées au nom de la personne décédée. Cette loi pourrait avoir une incidence sur l'administration de la succession s'il existe un(e) époux(se)/conjoint(e) de fait qui n'a pas été nommé(e) comme bénéficiaire dans le testament.

Veuillez prendre note qu'il revient au ministre de désigner un administrateur pour s'occuper de la succession de [NOM de la personne décédée], à moins que vous choisissiez de transférer la compétence à la province.

Veuillez prendre votre décision et m'en informer d'ici 30 jours. Si vous avez des questions, veuillez communiquer avec moi par téléphone ou par courriel.

Veuillez agréer, Madame/Monsieur, mes salutations distinguées.

Nom :
Titre :
Téléphone (ligne directe) :
Courriel : Votre.Nom@aandc-aadnc.gc.ca

p.j. Formulaire Demande d'Administration
Dépliant sur les BIM
copie du testament

Lettre 6

L'exécuteur testamentaire est un survivant non membre et il y a un autre conjoint

Votre dossier :
Notre dossier :

DATE
NOM
ADRESSE
VILLE (PROVINCE) CODE POSTAL

Madame/Monsieur,

Objet : [NOM DE LA PERSONNE DÉCÉDÉE]

À titre d'agent des successions à Affaires autochtones et Développement du Nord Canada (AADNC), je m'occupe des dossiers de succession des membres des Premières Nations décédés qui vivaient dans les réserves. J'ai été récemment informé du décès de votre conjoint(e) et vous prie d'accepter nos sincères condoléances pour la perte que vous avez subie.

Votre conjoint(e) était membre des Premières Nations et vivait dans la réserve. Par conséquent, les règles juridiques qui s'appliquent à sa succession sont prévues par la Loi sur les Indiens et non par les lois de la province de [province ou territoire].

Lorsque votre conjoint(e) a fait son testament, il/elle vous a nommé en tant que son exécuteur testamentaire, et vous a nommé comme l'unique bénéficiaire. Cependant, afin de vous permettre d'exécuter les souhaits exprimés dans le testament, vous devez déposer une demande afin de confirmer votre désignation en tant qu'exécuteur testamentaire, et c'est la raison pour laquelle je vous écris maintenant. Si vous déposez une demande et que le testament est approuvé, vous recevrez de notre part un document juridique qui confirme que le testament est valide et que vous avez été nommé(e) officiellement pour vous occuper de la succession.

Voici donc les deux options qui s'offrent à vous. Veuillez en choisir une seule :

  • Si vous consentez à devenir l'exécuteur testamentaire de la succession de votre conjoint(e) et vous êtes en mesure de le faire, veuillez remplir le formulaire Demande d'approbation de testament ci-joint, et me le retourner [AJOUTER S'IL Y A LIEU avec le testament original de [NOM]. Je vous retournerai le testament original accompagné d'un document confirmant que vous êtes l'exécuteur testamentaire de la succession officiellement nommé].

OU :

  • Si pour une raison ou une autre vous n'êtes pas en mesure de devenir l'exécuteur testamentaire de la succession de votre conjoint(e), veuillez remplir le formulaire Renonciation par l'Exécuteur/Administrateur ci-joint et me le retourner. Je consulterai ensuite les personnes dont les noms figurent au testament afin de voir si l'une d'elles consent à agir en tant qu'exécuteur testamentaire.

En vertu de l'article 50 de la Loi sur les Indiens, étant donné que vous n'êtes pas membre de la [bande XXX], vous n'avez pas le droit de détenir un titre de propriété dans la réserve. Nous avons adopté des politiques qui abordent la manière de régler cette question et nous en discuterons en détail avec vous à une date ultérieure.

Insérer- si la Première Nation n'est pas assujettie à la Loi sur la gestion des terres des Premières Nations (LGTPN) ou ne dispose pas de sa propre loi sur les biens immobiliers matrimoniaux (BIM) en vertu de la Loi sur les foyers familiaux situés dans les réserves et les droits ou intérêts matrimoniaux.

Par ailleurs, en collaboration avec les membres, les collectivités et les groupes des Premières Nations, AADNC a élaboré une loi afin de combler le vide juridique inacceptable et de longue date quant aux droits du conjoints survivant de résider dans le logement familial ou de réclamer un intérêt à cet égard (par exemple). Veuillez consulter le dépliant ci-joint pour obtenir plus de renseignements concernant la Loi sur les foyers familiaux situés dans les réserves et les droits ou intérêts matrimoniaux.

Nous détenons de l'information qui montre que [NOM] est (l'époux(se)/le/la conjoint(e) de fait) de la personne décédée. Des droits et des protections sont prévus pour les époux ou conjoints de fait concernant les biens immobiliers matrimoniaux dans les réserves en vertu de cette loi. Selon certains de ces droits et protections, un époux ou conjoint de fait peut demander à la cour d'émettre une ordonnance pour obtenir l'occupation exclusive à court ou à long terme du foyer familial. Cette mesure législative pourrait toucher votre administration de la succession s'il y a un survivant qui n'a pas été nommé en tant que bénéficiaire dans le testament. (L'époux(se)/Le/La conjoint(e)) de fait disposent chacun d'un délai de 10 mois après la date du décès pour déposer une demande auprès de la cour concernant le foyer familial. Si le délai est expiré, il peut demander à la cour de lui accorder une prolongation.

Étant donné qu'il est probable que cette question touche vos droits, vous voudrez peut-être consulter un avocat à ce sujet.

Insérer - si la bande est assujettie à la LGTPN

Nous détenons de l'information qui montre que [NOM] est (l'époux(se)) de la personne décédée. Nous vous encourageons à communiquer avec la bande pour obtenir de l'information au sujet des terres de la réserve qui sont enregistrées au nom de la personne décédée et des dispositions de la loi régissant les biens immobiliers matrimoniaux (BIM) en vertu du code foncier de la bande. Puisque vous êtes un(e) survivant(e) conjoint(e) de fait, il est probable que vos droits soient touchés par ces dispositions.

Insérer - si la Première Nation dispose de sa propre loi sur les biens immobiliers matrimoniaux (BIM) en vertu de la Loi sur les foyers familiaux situés dans les réserves et les droits ou intérêts matrimoniaux

Nous détenons de l'information qui montre que [NOM] est l'époux(se) de la personne décédée. Nous vous invitons à communiquer avec la bande pour obtenir de l'information au sujet des terres de la réserve qui sont enregistrées au nom de la personne décédée. De plus, puisque vous êtes un(e) survivant(e) conjoint(e) de fait, il est probable que vos droits soient touchés par les dispositions énoncées à la loi sur les biens immobiliers matrimoniaux de votre bande.

Il appartient au ministre de désigner un administrateur pour s'occuper de la succession de votre conjoint(e) à moins que vous choisissiez de transférer la compétence à la province.

Veuillez prendre votre décision et m'en informer d'ici 30 jours. Si vous avez des questions, veuillez communiquer avec moi par téléphone ou par courriel.

Veuillez agréer, Madame/Monsieur, mes salutations distinguées.

Nom :
Titre :
Téléphone (ligne directe) :
Courriel : Votre.Nom@aandc-aadnc.gc.ca

p.j. Formulaire Demande d'approbation du testament
Formulaire Renonciation par l'Exécuteur/Administrateur
Dépliant sur les BIM

Lettre 7

Le conjoint n'est pas nommé en tant qu'exécuteur testamentaire ou bénéficiaire dans le testament

Votre dossier :
Notre dossier :

DATE
NOM
ADRESSE
VILLE (PROVINCE) CODE POSTAL

Madame/Monsieur,

Objet : [NOM DE LA PERSONNE DÉCÉDÉE]

À titre d'agent des successions à Affaires autochtones et Développement du Nord Canada (AADNC), je m'occupe des dossiers de succession des membres des Premières Nations décédés qui vivaient dans les réserves. J'ai été récemment informé du décès de votre conjoint(e) et vous prie d'accepter nos sincères condoléances pour la perte que vous avez subie.

[NOM] était membre des Premières Nations et vivait dans la réserve. Par conséquent, les règles juridiques qui s'appliquent à sa succession sont prévues par la Loi sur les Indiens et non par les lois de la province de [province ou territoire].

Lorsque [NOM] a rédigé son testament, il/elle a nommé [NOM] en tant que son exécuteur testamentaire. Cependant, afin que [NOM] puisse exécuter les souhaits exprimés dans le testament, il/elle devra déposer une demande afin de confirmer son/sa désignation en tant qu'exécuteur testamentaire.

Insérer - si la Première Nation n'est pas assujettie à la Loi sur la gestion des terres des Premières Nations (LGTPN) ou ne dispose pas de sa propre loi sur les biens immobiliers matrimoniaux (BIM) en vertu de la Loi sur les foyers familiaux situés dans les réserves et les droits ou intérêts matrimoniaux

Par ailleurs, en collaboration avec les membres, les collectivités et les groupes des Premières Nations, AADNC a élaboré une loi afin de combler le vide juridique inacceptable et de longue date quant aux droits du conjoint survivant de résider dans le logement familial ou de réclamer un intérêt à cet égard (par exemple). Veuillez consulter le dépliant ci-joint pour obtenir plus de renseignements concernant la Loi sur les foyers familiaux situés dans les réserves et les droits ou intérêts matrimoniaux.

Nous détenons de l'information qui montre que vous êtes (l'époux(se)/le/la conjoint(e) de fait) de la personne décédée mais que n'êtes pas nommée en tant que bénéficiaire dans le testament. Des droits et des protections sont prévus pour les époux ou conjoints de fait concernant les biens immobiliers matrimoniaux dans les réserves en vertu de cette loi. Selon certains de ces droits et protections, un époux ou conjoint de fait peut demander à la cour d'émettre une ordonnance pour obtenir l'occupation exclusive à court ou à long terme du foyer familial. Cette mesure législative pourrait toucher l'administration de la succession s'il y a un survivant qui n'a pas été nommé en tant que bénéficiaire dans le testament. (L'époux(se)/Le/La conjoint(e) de fait) survivant(e) dispose d'un délai de 10 mois après la date du décès pour déposer une demande auprès de la cour concernant le foyer familial. Si le délai est expiré, il peut demander à la cour de lui accorder une prolongation.

Étant donné qu'il est probable que cette question touche vos droits, vous voudrez peut-être consulter un avocat à ce sujet.

Insérer - si la bande est assujettie à la LGTPN

Nous détenons de l'information qui montre que vous êtes (l'époux(se)/le/la conjoint(e) de fait) de la personne décédée. Nous vous encourageons à communiquer avec la bande pour obtenir de l'information au sujet des terres de la réserve qui sont enregistrées au nom de la personne décédée et des dispositions de la loi régissant les biens immobiliers matrimoniaux (BIM) en vertu du code foncier de la bande. De plus, puisque vous êtes un(e) (époux(se) ou conjoint(e) de fait), il est probable que vos droits soient touchés par ces dispositions.

Insérer - si la Première Nation dispose de sa propre loi sur les biens immobiliers matrimoniaux (BIM) en vertu de la Loi sur les foyers familiaux situés dans les réserves et les droits ou intérêts matrimoniaux

Nous détenons de l'information qui montre vous êtes (l'époux(se)/le/la conjoint(e) de fait) de la personne décédée. Nous vous invitons à communiquer avec la bande pour obtenir de l'information au sujet des terres de la réserve qui sont enregistrées au nom de la personne décédée. De plus, si vous êtes un survivant (époux(se) ou conjoint(e) de fait), il est probable que vos droits soient touchés par les dispositions énoncées à la loi sur les biens immobiliers matrimoniaux de votre bande.

Il appartient au ministre de désigner un administrateur pour s'occuper de la succession de votre conjoint(e) à moins que vous choisissiez de transférer la compétence à la province.

Si vous avez des questions, veuillez communiquer avec moi par téléphone ou par courriel.

Veuillez agréer, Madame/Monsieur, mes salutations distinguées.

Nom :
Titre :
Téléphone (ligne directe) :
Courriel : Votre.Nom@aandc-aadnc.gc.ca

p.j. Dépliant sur les BIM

L'ENREGISTREMENT DES TERRES ET LA LOI SUR LES FOYERS FAMILIAUX DANS LES RÉSERVES ET LES DROITS OU INTÉRÊTS MATRIMONIAUX

Novembre 2014
Enregistrement des terres, Systèmes et Unité d'arpentage, Gatineau (Québec)

1.0 Objectif

Le présent document vise à présenter un soutien et des conseils opérationnels aux agents régionaux de l'enregistrement des terres en rapport avec la Loi sur les foyers familiaux situés dans les réserves et les droits ou intérêts matrimoniaux.

Pour consulter un sommaire des répercussions des règles fédérales provisoires des lois sur les biens immobiliers matrimoniaux et des lois propres aux collectivités des Premières Nations sur les processus d'enregistrement des terres, passer à la section 9.

2.0 État actuel

La Loi sur les foyers familiaux situés dans les réserves et les droits ou intérêts matrimoniaux a reçu la sanction royale le 19 juin 2013, mais la grande majorité de ses articles ne sont pas encore en vigueur. Les articles 7 à 11 et 53 sont entrés en vigueur le 16 décembre 2013, alors que les autres entreront en vigueur le 16 décembre 2014.

Cette loi ne s'applique aux époux ou conjoints de fait que si au moins l'un d'eux est membre d'une Première Nation ou Indien (article 6).

3.0 Présentation

Les biens immobiliers matrimoniaux * désignent généralement les terres et toutes ses installations permanentes, comme le foyer familial, qui appartiennent à l'un des conjoints ou aux deux et qui servent à des fins familiales. En vertu de la Loi constitutionnelle de 1867, les provinces et les territoires ont compétence sur les droits de propriété et les droits civils. Au cours des années, les gouvernements provinciaux et territoriaux ont promulgué des lois pour protéger les droits et les intérêts des conjoints à l'égard des biens immobiliers matrimoniaux pendant la vie commune ou après que celle-ci a pris fin à la suite d'une séparation, d'un divorce ou du décès de l'un des conjoints. En vertu de ces lois, par exemple, les deux époux doivent partager le profit tiré de la vente de leur foyer familial. Toutefois, étant donné que les terres des réserves sont de compétence fédérale en vertu de la Constitution et que la Loi sur les Indiens ne prévoit aucune disposition sur la question, les lois provinciales et territoriales ne s'appliquent pas aux terres de réserve pour ce qui est des biens immobiliers matrimoniaux, ce qui entraîne un vide juridique, comme le met en lumière Derrickson c. Derrickson.

La Loi sur les foyers familiaux situés dans les réserves et les droits ou intérêts matrimoniaux fournit aux époux et aux conjoints de fait dans les réserves des options, des droits et des mesures de protection dont ils ne pouvaient pas se prévaloir auparavant. Elle atténue également le problème de la violence familiale en donnant aux victimes des moyens de demander une protection.

La première partie de la Loi, soit les articles 7 à 11, qui accorde aux Premières Nations le pouvoir de légiférer en matière de droits relatifs aux biens immobiliers matrimoniaux dans les réserves, est entrée en vigueur le 16 décembre 2013. Les mesures de protection et droits fournis par les règles fédérales provisoires, soit les articles 12 à 52, 54 et 55 de la Loi, entreront en vigueur le 16 décembre 2014. Les règles fédérales provisoires viendront combler le vide juridique en l'absence de lois propres aux collectivités des Premières Nations.

Cette Loi ne permet pas aux non-membres d'acquérir des droits permanents sur une terre de réserve. Dans certains cas, des non­membres peuvent occuper temporairement le foyer familial, mais rien dans la Loi ne modifie le titre de propriété des terres de réserve (voir l'article 5 de la Loi).

* La Loi sur les Indiens ne reconnaît pas expressément aux Premières Nations le pouvoir de légiférer sur les foyers familiaux des réserves ainsi que sur les droits ou intérêts matrimoniaux. Elle n'aborde pas non plus le pouvoir de légiférer en matière de violence familiale. Étant donné la nature collective du régime foncier dans les réserves, les terres de réserve ne peuvent pas être possédées définitivement et seuls les membres ont des droits de possession. Par conséquent, le terme « biens immobiliers matrimoniaux » n'est pas adéquat pour les situations présentes dans les réserves. Pour des questions de précision et pour bien définir la situation qui prévaut sur les réserves, la Loi renvoie aux « droits ou intérêts matrimoniaux sur les constructions et terres situées dans ces réserves », et non aux « biens immobiliers matrimoniaux ».

4.0 Règles fédérales provisoires

Les règles fédérales provisoires accorderont des droits et des mesures de protection fondamentaux aux résidants des réserves au cours d'une relation conjugale, à la rupture de cette relation ou au décès d'un époux ou d'un conjoint de fait. Les règles fédérales provisoires comprennent les droits et les protections suivants.

  1. Le droit égal d'occuper le foyer familial
    Accorde aux époux et aux conjoints de fait des droits égaux d'occupation du foyer familial jusqu'à ce qu'ils cessent d'être des époux ou des conjoints de fait.
  2. Exigence relative au consentement de l'époux ou du conjoint de fait
    Les époux ou conjoints de fait sont protégés contre l'aliénation ou le grièvement du foyer familial sans leur consentement.
  3. Ordonnance de protection d'urgence
    Permet au tribunal d'ordonner qu'un époux ou conjoint de fait soit exclu du foyer familial en cas d'urgence (dans les situations de violence familiale) pour une durée pouvant atteindre 90 jours.
  4. Ordonnance d'occupation exclusive
    Permet au tribunal d'accorder l'occupation du foyer familial à l'exclusion d'un époux ou d'un conjoint de fait, à court ou à long terme. La durée de cette ordonnance pourrait varier d'un nombre déterminé de jours à une période plus longue, par exemple jusqu'à ce que les enfants à charge aient atteint l'âge de la majorité.
  5. Droit des époux ou conjoints de fait à une répartition égale de la valeur du foyer familial et de tout autre intérêt ou droit matrimonial
    Cette disposition garantit le partage égal, à la rupture de la relation, de la valeur prouvée des intérêts ou des droits matrimoniaux du couple sur le foyer familial et des autres structures.
  6. Ordonnance de transfert de droits et intérêts matrimoniaux entre les époux ou les conjoints de fait
    Dans certaines circonstances, le tribunal peut transférer les intérêts ou les droits matrimoniaux entre les époux ou les conjoints de fait membres de la bande, assortis d'une indemnisation ou pour tenir lieu d'une indemnisation financière.
  7. Droits de l'époux ou du conjoint de fait survivant
    Lorsqu'un époux ou un conjoint de fait décède, l'époux ou le conjoint de fait survivant peut demeurer dans le foyer familial pendant une période déterminée et demander, en vertu des règles fédérales, la moitié de la valeur des intérêts ou droits matrimoniaux plutôt que d'obtenir les biens immobiliers matrimoniaux par la succession du défunt.
  8. Exécution des ententes
    Le tribunal peut faire appliquer une entente écrite libre et éclairée conclue par les époux ou les conjoints de fait, entente qui établit le montant auquel chacun a droit ainsi que la façon de l'établir.

5.0 Pouvoirs législatifs des Premières Nations

Lorsqu'elles entreront en vigueur le 16 décembre 2014, les règles fédérales ne s'appliqueront pas aux Premières Nations qui auront adopté leurs propres lois adaptées à leurs collectivités avant cette date, ni ne toucheront les Premières Nations figurant à l'annexe de la Loi sur la gestion des terres des Premières Nations fonctionnant selon leur propre code foncier au moment où la Loi a reçu la sanction royale, le 19 juin 2013. Les Premières Nations exerçant l'autonomie gouvernementale, bien que non soumises à la Loi, pourraient éventuellement choisir de se prévaloir de cette loi par voie d'une déclaration.

À moins d'une exclusion de la Loi, une fois des lois adaptées à une collectivité adoptées (avant ou après le 16 décembre 2014), les règles fédérales provisoires ne s'appliqueront plus./p>

6.0 Application de la Loi aux Premières Nations visées par la Loi sur la gestion des terres des Premières Nations

Les Premières Nations figurant à l'annexe de la Loi sur la gestion des terres des Premières Nations fonctionnant selon leur propre code foncier au moment où la Loi a reçu la sanction royale, le 19 juin 2013, ne seront pas assujetties aux règles fédérales provisoires, sans égard au fait qu'elles soient déjà dotées ou non de lois concernant les droits ou intérêts sur les biens immobiliers matrimoniaux.

Les Premières Nations figurant à l'annexe de la Loi sur la gestion des terres des Premières Nations, mais qui, au moment où la Loi a reçu la sanction royale, n'a pas adopté un code foncier avant l'entrée en vigueur des règles fédérales provisoires le 16 décembre 2014 ont jusqu'à la fin de la période de trois ans, le 19 juin 2016 à adopter leurs lois concernant les droits ou intérêts des biens immobiliers matrimoniaux en vertu de la Loi sur la gestion des terres des Nations ou la Loi sur les foyers familiaux situés dans les réserves et les droits ou intérêts matrimoniaux.

Les Premières Nations qui sont ajoutées à l'annexe de la Loi sur la gestion des terres des Premières Nations après la sanction royale de la Loi sur les foyers familiaux situés dans les réserves et les droits ou intérêts matrimoniaux, mais avant l'entrée en vigueur des règles fédérales provisoires pourraient avoir la possibilité d'adopter soit un code foncier, soit une loi en matière de biens immobiliers matrimoniaux, après quoi la Loi ne s'appliquera plus. Dans le cas contraire, une fois les règles fédérales provisoires en vigueur, celles­ci peuvent s'appliquer jusqu'à ce que les Premières Nations aient adopté une loi en matière de biens immobiliers matrimoniaux en vertu de cette Loi ou de la Loi sur la gestion des terres des Premières Nations.

7.0 Application de la Loi aux Premières Nations qui exercent l'autonomie gouvernementale

Les Premières Nations qui possèdent des terres de réserve et pour lesquelles une entente sur l'autonomie gouvernementale est en vigueur, qui ont compétence sur la gestion des terres et qui l'ont mise à exécution, sont exemptées de l'application de la Loi, car elles possèdent des ententes négociées qui ne peuvent être modifiées unilatéralement. Malgré cette exemption, les Premières Nations autonomes qui n'ont pas leurs propres lois en matière de biens immobiliers matrimoniaux peuvent demander au ministre d'émettre une déclaration selon laquelle les règles fédérales provisoires s'appliqueront également à elles.

8.0 Mise en œuvre

Le gouvernement compte soutenir la mise en œuvre de cette Loi par une diffusion à grande échelle de renseignements et de connaissances auprès de membres, d'organisations, de gouvernements et de responsables de l'application de la Loi des Premières Nations, ainsi qu'en finançant un centre d'excellence hébergé par l'Association nationale des gestionnaires de terres autochtones (ANGTA), une organisation autochtone déjà implantée et dont le siège social est situé dans la Première Nation de Curve Lake, en Ontario.

Le plan de soutien à la mise en œuvre comporte trois éléments :

  1. une campagne d'information et de sensibilisation du public;
  2. l'exploitation d'un centre d'excellence;
  3. la formation des fonctionnaires clés, dont :
    1. les policiers dans les réserves,
    2. les juristes et les autorités judiciaires provinciales.

8.1 Campagne de sensibilisation du public

Affaires autochtones et Développement du Nord Canada (AADNC) tiendra une campagne de sensibilisation du public en deux étapes sur l'application de la nouvelle loi et la façon dont elle touche directement les collectivités des Premières Nations et leurs membres qui habitent dans les réserves.

La première étape est déjà en cours et vise à accroître la connaissance et la compréhension de la Loi, et à fournir du matériel de communication aux gens chargés de sa mise en œuvre, y compris : les collectivités et organisations des Premières Nations, les policiers de première ligne dans les réserves et les autorités judiciaires provinciales et territoriales.

Cette information a marqué la période de transition de 12 mois qui a débuté le 16 décembre 2013, lorsque la première partie de la Loi est entrée en vigueur. Cette période donne le temps aux Premières Nations de créer leurs propres lois en matière de biens immobiliers matrimoniaux avant l'application des règles fédérales provisoires de la Loi.

Une fois la période de transition de 12 mois terminée et les règles fédérales entrées en vigueur, la deuxième étape commence. On rappellera alors aux Premières Nations qu'elles ont encore le loisir d'établir leurs propres lois en matière de biens immobiliers matrimoniaux et que, dès lors, les règles fédérales ne s'appliqueront plus à leur collectivité.

8.2 Centre d'excellence en matière de biens immobiliers matrimoniaux

Le Centre d'excellence en matière de biens immobiliers matrimoniaux aidera les Premières Nations à élaborer leurs propres lois en matière de biens immobiliers matrimoniaux adaptés à leurs collectivités ou à bien appliquer les règles fédérales provisoires lorsqu'elles seront en vigueur, et effectuera de la recherche sur des modes de règlement extrajudiciaire des différends. Le Centre se penchera sur la divulgation des connaissances aux membres, aux collectivités et aux organisations des Premières Nations afin de les aider à comprendre les mesures législatives et à les mettre en œuvre.

Le Centre d'excellence en matière de biens immobiliers matrimoniaux sera hébergé par l'Association nationale des gestionnaires de terres autochtones, qui a été sélectionnée à cet effet par le ministre au moyen d'un processus d'appel d'offres qui s'est terminé le 2 avril 2013.

8.3 Formation et éducation

À l'appui de la mise en œuvre de la Loi sur les foyers familiaux situés dans les réserves et les droits ou intérêts matrimoniaux, de la formation et de l'éducation seront offertes aux fonctionnaires clés responsables de l'application ou de l'exécution de cette loi, y compris les agents de police dans les réserves.

La formation offerte aux employés régionaux du Secteur des terres et du développement économique chargés du traitement des transactions foncières est décrite à la section 9.1.

9.0 Incidences des lois provisoires en matière de biens immobiliers matrimoniaux et des lois adaptées aux collectivités sur le processus d'enregistrement des terres

9.1 Formation et éducation

Les employés du Secteur des terres et du développement économique travaillant dans l'équipe chargée du registre des terres dans la région de la capitale nationale prépareront le matériel de formation et proposeront des occasions d'apprentissage en personne ou à distance pour aider les employés des régions à apprendre à connaître les lois en matière de biens immobiliers matrimoniaux et les renseigner sur les conséquences qu'elles auront sur leurs responsabilités. Cette formation sera donnée entre octobre et décembre 2014 par le Centre de soutien au registre des terres dans la région de l'Ontario.

9.2 Règles fédérales provisoires

Le paragraphe 15(1) de la Loi stipule que, sous réserve de la Loi sur les Indiens, l'époux ou conjoint de fait qui détient un droit ou intérêt sur le foyer familial ne peut, pendant la relation conjugale, disposer de ce droit ou intérêt ou le grever d'une charge sans le consentement libre et éclairé, par écrit, de l'autre époux ou conjoint de fait, que celui-ci soit ou non membre d'une Première Nation ou Indien.

Par conséquent, une fois les règles fédérales provisoires en vigueur, les agents devront obtenir un Formulaire d'évaluation des biens immobiliers matrimoniaux (annexe A) dûment rempli par le demandeur ou le proposant de la transaction foncière. Le but de ce formulaire est d'établir si l'intérêt sur le foyer familial est grevé par la transaction proposée et, si nécessaire, d'obtenir le consentement libre et éclairé de l'autre époux ou conjoint de fait pour que les transactions foncières suivantes puissent avoir lieu :

  1. affectations;
  2. baux;
  3. sous-locations;
  4. transferts administratifs;
  5. transferts;
  6. permis.
  7. hypothèques

9.3 Déclaration de bien immobilier matrimonial

Il est nécessaire, afin d'éviter toute réclamation résultant d'une approbation ministérielle accordée par un employé ministériel à une transaction touchant des intérêts immobiliers matrimoniaux relatifs au foyer familial, d'obtenir une déclaration au nom du demandeur, de l'exécuteur testamentaire ou de l'administrateur successoral. Cette déclaration a deux raisons d'être : i) informer le demandeur, l'exécuteur testamentaire ou l'administrateur successoral que les lois en matière de biens immobiliers matrimoniaux (fédérales ou propres à la collectivité) peuvent influer sur la transaction proposée et permettre aux proposants de s'informer sur la Loi; ii) mettre à couvert la responsabilité du ministre au cas où le demandeur, l'exécuteur testamentaire ou l'administrateur successoral fasse une déclaration frauduleuse.

9.4 Consentement de l'autre époux ou conjoint de fait, de l'exécuteur testamentaire ou de l'administrateur successoral

Dans le cas où un époux ou conjoint de fait détient un intérêt matrimonial dans l'utilisation, l'occupation et la possession du foyer familial, il est nécessaire d'obtenir le consentement de l'autre conjoint avant de procéder à l'enregistrement de la transaction touchée par des intérêts immobiliers matrimoniaux Consentement de l'époux/conjoint de fait). Comme il a été mentionné, la nécessité d'obtenir ce consentement découle du paragraphe 15(1) de la Loi, qui stipule que l'époux ou conjoint de fait qui détient un droit ou un intérêt sur le foyer familial doit obtenir le « consentement libre et éclairé, par écrit, de l'autre époux ou conjoint de fait » pour disposer de ce droit ou intérêt ou le grever d'une charge. Un tribunal peut toutefois, sous réserve des conditions fixées au paragraphe 15(6) de la Loi, disposer de ce droit ou intérêt ou le grever d'une charge sans le consentement requis de l'autre époux ou conjoint de fait.

De même, dans le cas où un époux ou conjoint de fait peut détenir un intérêt sur le foyer familial et qu'il décède avant son conjoint, il faudra obtenir le consentement ou l'accord de l'exécuteur testamentaire ou de l'administrateur successoral lorsqu'un intérêt sur le foyer familial est indiqué (Consentement de l'exécuteur testamentaire ou de l'administrateur successoral). Ce formulaire de consentement exige que l'exécuteur testamentaire ou de l'administrateur successoral déclare qu'il respectera les dispositions de la Loi sur les Indiens ou de la Loi sur les foyers familiaux situés dans les réserves et les droits ou intérêts matrimoniaux dans l'accomplissement de ses tâches.

9.5 Consentement libre et éclairé

Les employés ministériels ne doivent pas donner de conseils aux gens au sujet des lois fédérales ou propres aux collectivités en matière de biens immobiliers matrimoniaux. Il est plutôt recommandé que les parties souhaitant obtenir de l'information et des conseils soient orientées vers un conseiller juridique indépendant, le Centre d'excellence en matière de biens immobiliers matrimoniaux ou l'administration de leur bande pour obtenir l'information recherchée.

Afin d'éviter le risque associé à la possibilité que l'autre époux ou conjoint, l'exécuteur testamentaire ou l'administrateur successoral ne soit pas suffisamment renseigné sur les lois fédérales ou propres à la collectivité, la façon de faire la plus prudente est de faire expliquer les lois par un professionnel du droit. Toutefois, en raison des coûts et des problèmes d'accès associés à la consultation par les parties d'un juge de paix, d'un avocat ou d'un notaire pour obtenir une interprétation des lois, il n'est pas nécessaire qu'une partie obtienne une reconnaissance certifiée ou une attestation d'avocat pour donner son consentement à une transaction. La Loi elle-même ne définit pas le « consentement libre et éclairé » et n'exige pas de reconnaissance certifiée ou d'attestation d'avocat.

9.6 Ordonnances

Les lois fédérales provisoires permettent aux tribunaux provinciaux de rendre différentes ordonnances à l'appui de la Loi. Les lois prévoient en particulier :

  • des ordonnances de protection d'urgence (art. 16);
  • des ordonnances confirmées de protection d'urgence (art. 17);
  • des ordonnances modifiées de protection d'urgence (art. 18);
  • des ordonnances d'occupation exclusive (art. 20);
  • des ordonnances de partage de la valeur (art. 28 et 29);
  • des ordonnances d'évaluation (art. 30); des ordonnances de transfert (art. 31);
  • des ordonnances concernant la dilapidation (art. 32);
  • des ordonnances de transfert au décès (art. 36);
  • des ordonnances concernant la dilapidation au décès (art. 39).

Il est aussi envisageable qu'un tribunal provincial puisse également imposer de telles ordonnances d'après les lois propres aux collectivités adoptées par les Premières Nations en vertu des articles 7 à 11 de la Loi. Lorsqu'une ordonnance du tribunal ordonne le transfert de la propriété, un document de demande et de cession doit être rempli par le demandeur ou l'agent des terres conformément à l'ordonnance du tribunal.

Bien que la Loi n'exige pas l'enregistrement des ordonnances et qu'elle ne place pas les agents ministériels dans une position où ils doivent en obtenir auprès du tribunal, à partir du moment où une ordonnance est donnée, les agents doivent l'enregistrer dûment. Cela aidera à faire aviser les tierces parties et à faire en sorte que les intérêts ou les droits stipulés dans les ordonnances en question demeurent non grevés de charge.

Afin de protéger les intérêts ou les droits contenus dans une ordonnance, on utilise un instrument d'« ordonnance du tribunal » à des fins d'enregistrement. Cependant, les droits au respect de la vie privée doivent être respectés, étant donné que l'article 19 de la Loi permet au tribunal d'imposer des ordonnances de confidentialité. De plus, les articles 16 à 18 traitant des ordonnances de protection d'urgence et d'occupation soulèvent aussi des questions de vie privée compte tenu de la nature du Système du registre des terres indiennes.

Compte tenu des considérations précédentes, les ordonnances du tribunal concernant les biens immobiliers matrimoniaux ne seront pas inscrites dans la bibliothèque publique du Système global de gestion intégrée des documents (SGGID) utilisée par le Système du registre des terres indiennes. Des images électroniques de ces ordonnances seront plutôt sauvegardées dans la bibliothèque interne protégée du SGGID à des fins administratives. Lors de l'enregistrement de l'instrument d'« ordonnance du tribunal », seuls le numéro de registre judiciaire ou le numéro de dossier du tribunal, ainsi que la date, le renvoi à la cour (p. ex. Cour du Banc de la Reine de la Saskatchewan) et le centre judiciaire d'émission (p. ex. Saskatoon) sont inscrits dans le champ Remarques.

Lorsqu'on répond à une ordonnance du tribunal, il convient d'inscrire « S.O. » dans les champs Concédant et Concessionnaire. Lorsque le tribunal ordonne la cession de la propriété, un document de demande et de cession doit être rempli par le demandeur ou l'agent des terres conformément à l'ordonnance du tribunal.

9.7 Avis de lois propres aux collectivités

L'article 10 de la Loi oblige la Première Nation à informer le ministre qu'elle a adopté une loi en matière de biens immobiliers matrimoniaux qui lui est propre et à lui fournir une copie de ces lois approuvées.

La Direction de la modernisation des terres, au sein de la Direction générale des opportunités pour les communautés des Terres et du Développement économique est chargée de recevoir ces lois au nom du ministre et les communiquera à l'équipe chargée du registre des terres au sein de la région de la capitale nationale pour aviser qu'une Première Nation a adopté une loi propre à sa collectivité.

Par la suite, l'équipe chargée du registre des terres communiquera un avis en enregistrant un instrument de « loi », comprenant une note de « biens immobiliers matrimoniaux » sur le résumé général de la Première Nation. Aucun document (loi) ne sera numérisé et enregistré. Cela permettra aux agents de faire la distinction entre les Premières Nations qui avaient leurs propres lois en matière de biens immobiliers matrimoniaux avant l'entrée en vigueur des lois fédérales provisoires, le 16 décembre 2014, et celles qui les ont adoptées après.

10.0 Successions

Les successions ont préparé des supports de communication que le personnel des régions pourra distribuer aux personnes touchées par l'entrée en vigueur des lois fédérales provisoires.

11.0 Personnes-ressources

Si vous avez des questions concernant la Loi sur les foyers familiaux situés dans les réserves et les droits ou intérêts matrimoniaux, vous pouvez communiquer avec :

Sylvie Picard
Conseillère principale en politiques
Direction générale des opportunités pour les communautés
10, rue Wellington, bureau 17C-55
Gatineau (Québec)  K1A 0H4
819-994-7091

Sarah Crowe
Gestionnaire des successions
Direction générale des affaires individuelles
15, rue Eddy, bureau M006
Gatineau (Québec)  K1A 0H4
819-934-3118

Debbie Shiells
Gestionnaire des politiques des terres
Direction générale des terres et de la gestion de l'environnement
10, rue Wellington, bureau 17C
Gatineau (Québec)  K1A 0H4
819-997-8129

Pascale Boulay
Conseillère en politiques et affaires réglementaires
Direction générale des terres et de la gestion de l'environnement
10, rue Wellington, bureau 17B-34
Gatineau (Québec)  K1A 0H4
819-953-3370

Daryl Hargitt, registraire des terres
Direction générale des terres et de la gestion de l'environnement
10, rue Wellington, bureau 17B
Gatineau (Québec)  K1A 0H4
819-956-8742

Loretta Roy, sous-registraire des terres
Direction générale des terres et de la gestion de l'environnement
10, rue Wellington, bureau 17B
Gatineau (Québec)  K1A 0A6
819-953-0614

Diane Levola, Agente principale du registre foncier
Centre Soutien Régional
Affaires autochtones et Développement du Nord Canada
Région de l'Ontario
40 Elm Street, Suite 290
Sudbury(Ont)  P3C 1S8
705-522-6263

Annexe : (formulaire)

Formulaire d'évaluation des biens immobiliers matrimoniaux

PROTÉGÉ B (une fois rempli)

Énoncé sur la Loi sur la protection des renseignements personnels

Le présent énoncé explique pourquoi vos renseignements personnels sont nécessaires et à quoi ils serviront. Seuls les renseignements nécessaires à la bonne administration du programme ou aux exigences de celui-ci sont recueillis. Les renseignements personnels sont recueillis et utilisés en conformité avec la Loi sur la protection des renseignements personnels. Aux termes du paragraphe 8(2) de celle-ci, des renseignements pourraient, dans certains cas, être divulgués sans votre autorisation.

La collecte et l'utilisation de vos renseignements personnels sont requises pour l'application des articles de  12 à 52 de la Loi sur les foyers familiaux situés dans les réserves et les droits ou intérêts et sont nécessaires à votre participation.

Nous utiliserons vos renseignements personnels dans le but suivant : coordonnées nécessaires pour traiter le formulaire. Les renseignements peuvent être utilisés ou divulgués dans le but suivant : aux Bandes (gouvernements des Premières Nations) pour qui AADNC fait le suivi de l'information. Les renseignements recueillis sont décrits en détail dans le fichier de renseignements personnels « Surveillance et conformité des instruments fonciers liés aux réserves », AADNC PPU 096. Les renseignements collectés seront conservés pendant une période de 30 ans après la dernière action administrative, puis transférés à Bibliothèque et Archives Canada (BAC) comme documents d'archives.

Comme l'indique la Loi sur la protection des renseignements personnels, vous avez le droit d'accéder à vos renseignements personnels et de demander que des changements y soient apportés s'ils sont inexacts. Si vous constatez des erreurs ou si vous décidez de ne pas participer après avoir communiqué vos renseignements personnels, veuillez communiquer avec notre bureau au numéro sans frais 1-800-567-9604. Pour obtenir plus de renseignements sur des questions de confidentialité ou sur la Loi sur la protection des renseignements personnels, vous pouvez téléphoner au Commissariat à la protection de la vie privée au 1-800-282-1376.

Ce document doit être rempli par les demandeurs qui souhaitent effectuer les transactions immobilières suivantes :

  • hypothèques, cessions, baux ou sous-baux;
  • délivrance de permis et de licences;
  • transferts.
  1. Êtes-vous une société, Première Nation ou une entreprise qui souhaite effectuer une transaction immobilière ?

  2. Êtes-vous actuellement marié ou en union de fait ?

  3. Êtes-vous ou est-ce que votre époux ou conjoint de fait est membre d'une Première Nation ou Indien ?

  4. Êtes-vous un exécuteur testamentaire ou un administrateur successoral dûment nommé désirant effectuer une transaction immobilière au nom d'une personne décédée ?

  5. Un époux ou conjoint de fait de la personne décédée détient-il des intérêts sur des biens immobiliers matrimoniaux qui seront grevés par la transaction proposée ?

  6. Détenez-vous un intérêt consigné dans le Système du registre des terres indiennes pour le terrain assujetti à la transaction proposée ?

Signé en présence de

__________________________________________
(Demandeur/Exécuteur testamentaire/Administrateur successoral)

__________________________________________
(Témoin)


 

Déclaration de bien immobilier matrimonial

PROTÉGÉ B (une fois rempli)

Énoncé sur la Loi sur la protection des renseignements personnels

Le présent énoncé explique pourquoi ces renseignements sont nécessaires et à quoi ils serviront. Seuls les renseignements nécessaires à la bonne administration du programme ou aux exigences de celui-ci sont recueillis. Les renseignements personnels sont recueillis et utilisés en conformité avec la Loi sur la protection des renseignements personnels. Aux termes du paragraphe 8(2) de celle-ci, des renseignements pourraient, dans certains cas, être divulgués sans votre autorisation.

La collecte et l'utilisation de vos renseignements personnels est requise pour l'application des articles 12 à 52 de la Loi sur les foyers familiaux situés dans les réserves et les droits ou intérêts et est nécessaire à votre participation.

Nous utiliserons vos renseignements personnels dans le but suivant : coordonnées nécessaires pour traiter le formulaire. Les informations peuvent être utilisées ou divulguées dans le but suivant: aux Bandes (gouvernements des Premières Nations) pour qui AADNC fait le suivi de l'information. Les renseignements recueillis sont décrits en détail dans le fichier de renseignements personnels ‘'Surveillance et conformité des instruments fonciers liés aux réserves'', AADNC PPU 096. Les informations collectées seront conservées pendant une période de 30 ans après la dernière action administrative, puis transférées à Bibliothèque et Archives Canada (BAC) comme documents d'archives.

Comme l'indique la Loi sur la protection des renseignements personnels, vous avez le droit d'accéder à vos renseignements personnels et de demander que des changements y soient apportés s'ils sont inexacts. Veuillez communiquer avec notre bureau : (sans frais) 1-800-282-1376 pour nous nous aviser si vous constatez des erreurs ou si vous décidez de ne pas participer après avoir communiqué vos renseignements personnels. Pour obtenir de plus amples renseignements sur des questions de confidentialité ou sur la Loi sur la protection des renseignements personnels, vous pouvez téléphoner au Commissariat à la protection de la vie privée au 1-800-282-1376.


(Adresse en lettres moulées) 

DÉCLARE SOLENNELLEMENT QUE :




Signé en présence de

__________________________________________
(Demandeur/Exécuteur testamentaire/Administrateur successoral)

__________________________________________
(Témoin)


 

Consentement de l'époux ou du conjoint de fait

PROTÉGÉ B (une fois rempli)

Le présent énoncé explique pourquoi vos renseignements personnels sont nécessaires et à quoi ils serviront. Seuls les renseignements nécessaires à la bonne administration du programme ou aux exigences de celui-ci sont recueillis. Les renseignements personnels sont recueillis et utilisés en conformité avec la Loi sur la protection des renseignements personnels. Aux termes du paragraphe 8(2) de celle-ci, des renseignements pourraient, dans certains cas, être divulgués sans votre autorisation.

La collecte et l'utilisation de vos renseignements personnels sont requises pour l'application des articles de 12 à 53 de la Loi sur les foyers familiaux situés dans les réserves et les droits ou intérêts et sont nécessaires à votre participation.

Nous utiliserons vos renseignements personnels dans le but suivant : coordonnées nécessaires pour traiter le formulaire. Les renseignements peuvent être utilisés ou divulgués dans le but suivant : aux Bandes (gouvernements des Premières Nations) pour qui AADNC fait le suivi de l'information. Les renseignements recueillis sont décrits en détail dans le fichier de renseignements personnels « Surveillance et conformité des instruments fonciers liés aux réserves », AADNC PPU 096. Les renseignements collectés seront conservés pendant une période de 30 ans après la dernière action administrative, puis transférés à Bibliothèque et Archives Canada (BAC) comme documents d'archives.

Comme l'indique la Loi sur la protection des renseignements personnels, vous avez le droit d'accéder à vos renseignements personnels et de demander que des changements y soient apportés s'ils sont inexacts. Si vous constatez des erreurs ou si vous décidez de ne pas participer après avoir communiqué vos renseignements personnels, veuillez communiquer avec notre bureau au numéro sans frais 1-800-567-9604. Pour obtenir plus de renseignements sur des questions de confidentialité ou sur la Loi sur la protection des renseignements personnels, vous pouvez téléphoner au Commissariat à la protection de la vie privée au 1-800-282-1376.




reconnais que le paragraphe 15(1) de la Loi sur les foyers familiaux situés dans les réserves et les droits ou intérêts matrimoniaux stipule que, sous réserve de la Loi sur les Indiens, l'époux ou le conjoint de fait qui détient un droit ou intérêt sur le foyer familial ne peut, pendant la relation conjugale, disposer de ce droit ou intérêt ou le grever d'une charge sans le consentement libre et éclairé, par écrit, de l'autre époux ou conjoint de fait, que celui-ci soit ou non membre d'une Première Nation ou Indien.

Je reconnais par ailleurs avoir accordé à cette transaction mon consentement libre et éclairé en vertu de la Loi sur les foyers familiaux situés dans les réserves et les droits ou intérêts matrimoniaux. Je reconnais également que je puisse avoir des droits en vertu d'une loi semblable que ma Première Nation peut avoir adoptée en vertu des articles de  7 à 11 de cette loi.

Signé en présence de

__________________________________________
(Témoin)

__________________________________________
(Époux)

__________________________________________
(Conjoint de fait)


 

Consentement de l'exécuteur testamentaire ou de l'administrateur successoral

PROTÉGÉ B (une fois rempli)

Énoncé sur la Loi sur la protection des renseignements personnels

Le présent énoncé explique pourquoi vos renseignements personnels sont nécessaires et à quoi ils serviront. Seuls les renseignements nécessaires à la bonne administration du programme ou aux exigences de celui-ci sont recueillis. Les renseignements personnels sont recueillis et utilisés en conformité avec la Loi sur la protection des renseignements personnels. Aux termes du paragraphe 8(2) de celle-ci, des renseignements pourraient, dans certains cas, être divulgués sans votre autorisation.

La collecte et l'utilisation de vos renseignements personnels sont requises pour l'application des articles de 12 à 52 de la Loi sur les foyers familiaux situés dans les réserves et les droits ou intérêts et sont nécessaires à votre participation.

Nous utiliserons vos renseignements personnels dans le but suivant : coordonnées nécessaires pour traiter le formulaire. Les renseignements peuvent être utilisés ou divulgués dans le but suivant : aux Bandes (gouvernements des Premières Nations) pour qui AADNC fait le suivi de l'information. Les renseignements recueillis sont décrits en détail dans le fichier de renseignements personnels « Surveillance et conformité des instruments fonciers liés aux réserves », AADNC PPU 096. Les renseignements collectés seront conservés pendant une période de 30 ans après la dernière action administrative, puis transférés à Bibliothèque et Archives Canada (BAC) comme documents d'archives.

Comme l'indique la Loi sur la protection des renseignements personnels, vous avez le droit d'accéder à vos renseignements personnels et de demander que des changements y soient apportés s'ils sont inexacts. Si vous constatez des erreurs ou si vous décidez de ne pas participer après avoir communiqué vos renseignements personnels, veuillez communiquer avec notre bureau au numéro sans frais 1-800-567-9604. Pour obtenir plus de renseignements sur des questions de confidentialité ou sur la Loi sur la protection des renseignements personnels, vous pouvez téléphoner au Commissariat à la protection de la vie privée au 1-800-282-1376.





consens à la disposition ci-jointe.

Je déclare que j'accomplirai mes tâches pour faire en sorte que, en vertu de la Loi sur les Indiens ou de la Loi sur les foyers familiaux situés dans les réserves et les droits ou intérêts matrimoniaux, les intérêts immobiliers matrimoniaux sur le foyer familial soient traités conséquemment. Je reconnais également que l'époux ou le conjoint de fait du défunt puisse avoir des droits en vertu d'une loi semblable que la Première Nation du défunt peut avoir adoptée en vertu des articles de  7 à 11 de cette loi.

Signé en présence de

__________________________________________
(Témoin)

__________________________________________
(Exécuteur testamentaire ou administrateur successoral)


 

Transfert de terres ou de structures situées dans une réserve indienne

(en vertu de l'article 31 de la Loi sur les foyers familiaux situés dans les réserves et les droits ou intérêts matrimoniaux)

PROTÉGÉ B (une fois rempli)

Énoncé sur la Loi sur la protection des renseignements personnels

Les renseignements personnels fournis dans le présent document sont recueillis en vertu de l'article 21 de la Loi sur les Indiens et de l'article 50 de la Loi sur les foyers familiaux situés dans les réserves et les droits ou intérêts matrimoniaux (LFFRDIM), conformément à la Loi sur la protection des renseignements personnels. Les renseignements personnels servent à inscrire au Registre des terres de réserve les particuliers dont les droits ou intérêts sur des terres ou des structures situées dans une réserve sont visés par une ordonnance de transfert rendue par un tribunal en vertu de l'article 31 de la LFFRDIM. Les renseignements personnels seront conservés indéfiniment par Affaires autochtones et Développement du Nord Canada. Toute personne a droit à la protection des renseignements personnels qui la concernent et à l'accès à ces renseignements en vertu de la Loi sur la protection des renseignements personnels. Des détails sur la collecte, l'utilisation, la divulgation et la conservation des renseignements personnels sont fournis dans le Fichier de renseignements personnels AADNC PPU 110.

Par une ordonnance de , en date du  , dans le dossier de la Cour no  rendue en vertu de l'article 31 de la LFFRDIM,

l'intérêt ou le droit sur la terre située dans une réserve, tel qu'il est décrit ci-dessous, a été transféré de (nom de l'auteur du transfert)  , et membre de la bande indienne  à  no de bande   (destinataire du transfert) sous réserve des modalités fixées dans l'ordonnance.


(Décrire la terre faisant l'objet du transfert)
 

Avez-vous trouvé ce que vous cherchiez?

Qu’est-ce qui n’allait pas?

Vous ne recevrez aucune réponse. N'incluez pas de renseignements personnels (téléphone, courriel, NAS, renseignements financiers, médicaux ou professionnels)
Maximum de 300 caractères

Merci de vos commentaires

Date de modification :